EasyManua.ls Logo

Dimplex SIH 40TE - Steuerung; Control; Commande; Stromlaufpläne; Wiring Diagrams; Schémas Électriques

Dimplex SIH 40TE
Print Icon
To Next Page IconTo Next Page
To Next Page IconTo Next Page
To Previous Page IconTo Previous Page
To Previous Page IconTo Previous Page
Loading...
www.dimplex.de 452234.66.08 · FD 9310 A-V
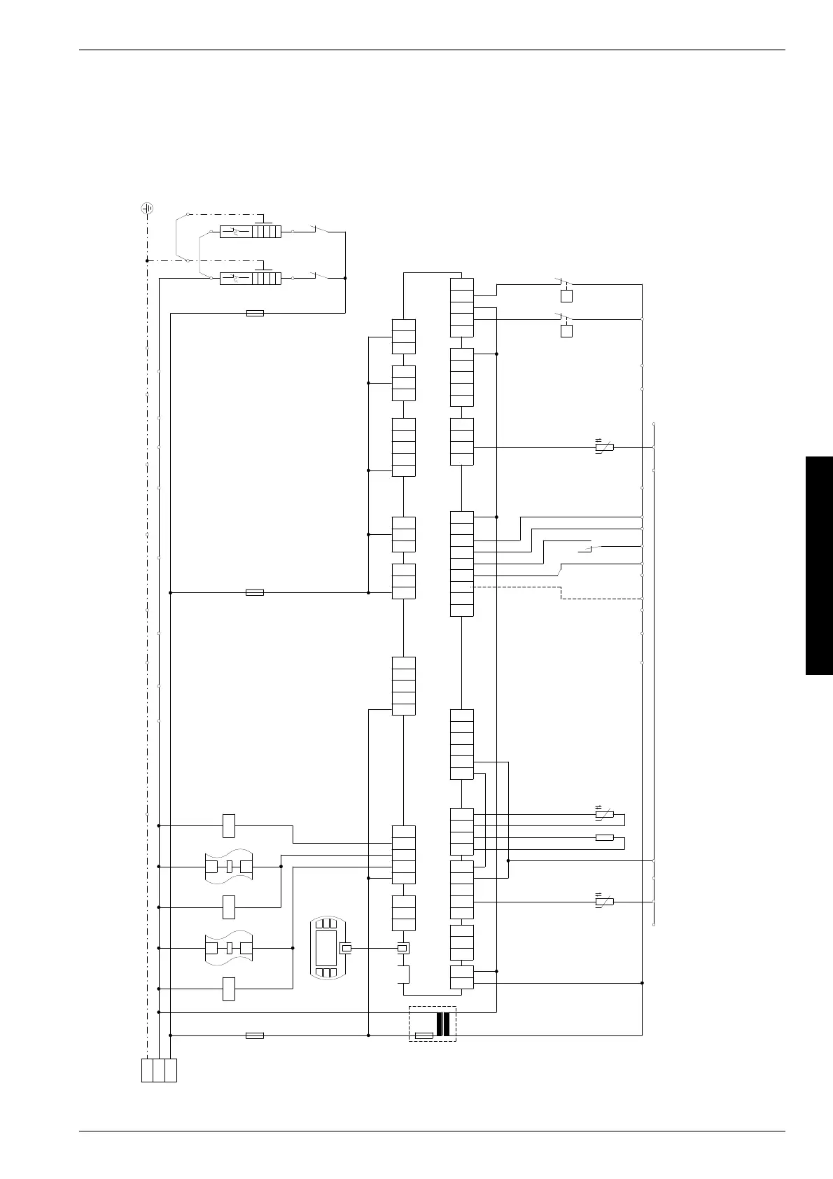
Anhang · Appendix · Annexes
SIH 40TE
3 Stromlaufpläne / Wiring diagrams / Schémas
électriques
3.1 Steuerung / Control / Commande
*
*
9*
9*
<
,'
,'
,'
,'
,'
,'
,'&
--
-
<
*1'
95()
-
9WHUP
%
%
%
9
'&
*1'
-
%&
%
%&
-
%
<
<
,'
,'
%
%
*1'
-
%
,'
,'
,'
,'
,'&
-
,'+
,'
,'&
,'
,'+
-
G
5
;*
$ $
G
;*1'
5
;*1'
12
12
12
&
-
- -
5[7;
5[7;
*1'
-
&
12
12
12
&
-
&
12
&
&
-
&
1&
12
&
12
12
12
&
&
1&
12
&
1&
12
-
1
- - -
)
7$
7
)
7$
DDDDEEEEFFFF
GGGHHHIIIIJJJ

1
$
$
.
;1 ;1
;3(
;1;1
;3(;3(
;1
-
/
1
3(
;
33!
))
;*
;1
;3(
5
G
5
)
7$
$
$
.
 

4
$
$
1
$
$
.
$
$
1


.
(


.
(
;
;
;
3( 3(
$

Table of Contents

Related product manuals