EasyManua.ls Logo

DSC PC4820 - Installation and Wiring - Diagrams; PC4820 Access Control Module Reader Connections; Connecting External Power Supplies

DSC PC4820
16 pages
Print Icon
To Next Page IconTo Next Page
To Next Page IconTo Next Page
To Previous Page IconTo Previous Page
To Previous Page IconTo Previous Page
Loading...
5
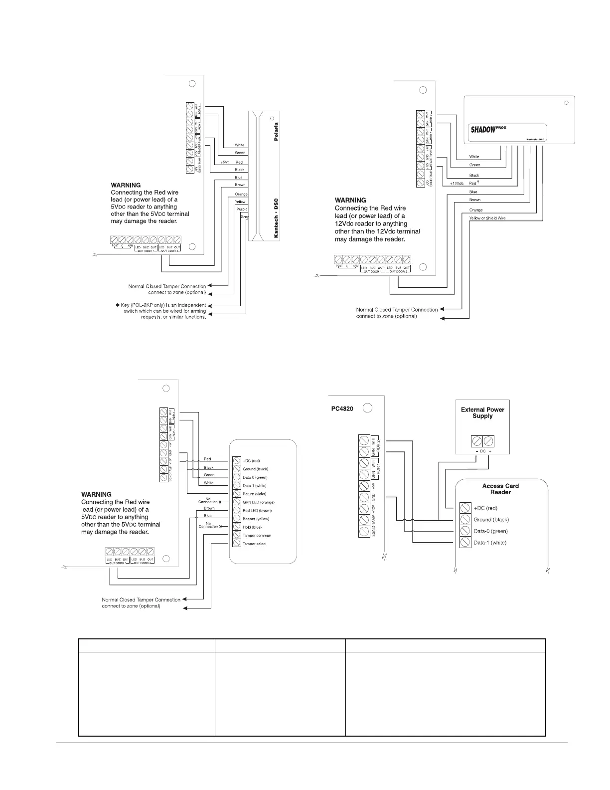
Installation and Wiring
PC4820 Access Control Module Reader Connections
*
NOTE: Only use the +5V power supply when using
Polaris Readers.
NOTE: Only use the +12V power supply when using the
Shadow Prox Reader.
Polaris Readers (POL-1, POL-2, POL-2KP)
Shadow Prox Readers
HID Readers Connecting External Power Supplies
Cabling Specifications
Component Maximum Wire Length Cable Description
Reader 5V 150m (500ft) 3 Pair, #18 AWG, stranded, overall shield
with extra drain conductor
Reader 12V 150m (500ft) 3 Pair, #22 AWG, stranded, overall shield
with extra drain conductor
Inputs (Door, REX, Post, Arm) 300m (1000ft) 2 pair, #22 AWG, twisted pairs
AC Transformer 8m (25ft) 1 pair, #18 AWG Ground 8m (25ft)
1 conductor, #18 AWG, Solid