EasyManua.ls Logo

Dunkirk Q90-50 - Page 54

Dunkirk Q90-50
64 pages
Print Icon
To Next Page IconTo Next Page
To Next Page IconTo Next Page
To Previous Page IconTo Previous Page
To Previous Page IconTo Previous Page
Loading...
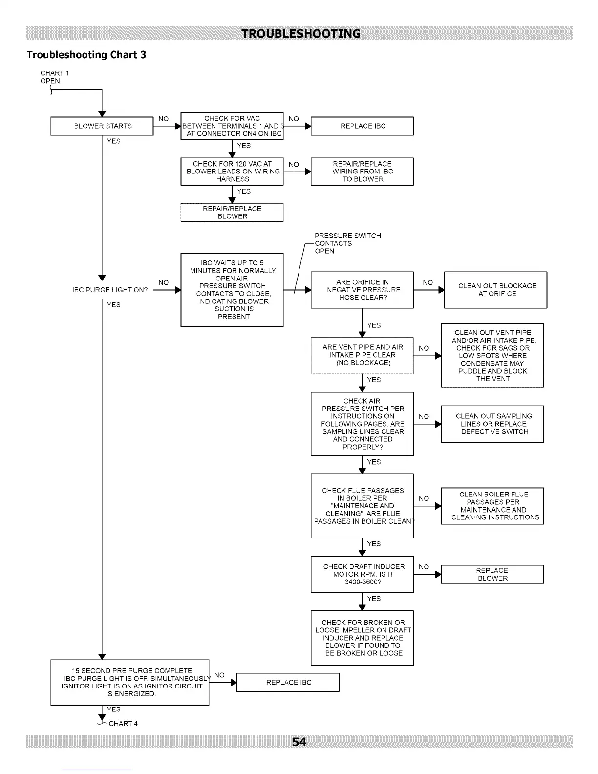
Troubleshooting Chart 3
CHART 1
OPEN
(
BLOWER STARTS
YES
IBC PURGE LIGHT ON? --
YES
NO
CHECK FORVAC I NO . I
BETWEEN TERMINALS 1 AND
AT CONNECTOR CN4 ON IBC I I
YES
CHECK FOR 120VACAT I NO I
BLOWER LEADS ON WIRING
HARNESS
YES
REPAIR/REPLACE
BLOWER
REPLACE IBC I
REPAIR/REPLACE I
WIRING FROM IBC
TO BLOWER
IBC WAITS UP TO 5
MINUTES FOR NORMALLY
OPEN AIR
PRESSURE SWITCH
CONTACTS TO CLOSE,
INDICATING BLOWER
SUCTION IS
PRESENT
PRESSURE SWITCH
"TAOTs
ARE ORIFICE IN
NEGATIVE PRESSURE
HOSE CLEAR?
YES
ARE VENT PIPE AND AIR
INTAKE PIPE CLEAR
(NO BLOCKAGE)
YES
CHECKAIR
PRESSURE SWITCH PER
INSTRUCTIONS ON
FOLLOWING PAGES. ARE
SAMPLING LINES CLEAR
AND CONNECTED
PROPERLY?
CLEAN OUT BLOCKAGE
AT ORIFICE
CLEAN OUT VENT PIPE
AND/OR AIR INTAKE PIPE.
CHECK FOR SAGS OR
LOW SPOTS WHERE
CONDENSATE MAY
PUDDLE AND BLOCK
THE VENT
CLEAN OUT SAMPLING
LINES OR REPLACE
DEFECTIVE SWITCH
CHECK FLUE PASSAGES
IN BOILER PER
"MAINTENACE AND
CLEANING". ARE FLUE
PASSAGES IN BOILER CLEAN
CLEAN BOILER FLUE
PASSAGES PER
MAINTENANCE AND
CLEANING INSTRUCTIONS
_r
15 SECOND PRE PURGE COMPLETE.
IBC PURGE LIGHT IS OFF. SIMULTANEOUSL _
IGNITOR LIGHT IS ON AS IGNITOR CIRCUIT
IS ENERGIZED.
CHECK DRAFT INDUCER
MOTOR RPM. IS IT
3400-3600?
REPLACE IBC
YES
CHECK FOR BROKEN OR
LOOSE IMPELLER ON DRAFT
INDUCER AND REPLACE I
BLOWER IF FOUND TO I
BE BROKEN OR LOOSE /
]
REPLACE
BLOWER

Other manuals for Dunkirk Q90-50

Related product manuals