EasyManua.ls Logo

Dunkirk Q90-50 - Page 55

Dunkirk Q90-50
64 pages
Print Icon
To Next Page IconTo Next Page
To Next Page IconTo Next Page
To Previous Page IconTo Previous Page
To Previous Page IconTo Previous Page
Loading...
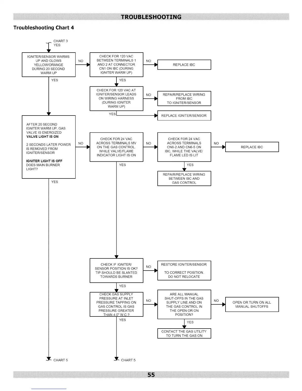
Troubleshooting Chart 4
CHART 3
_ YES
IGNITER/SENSOR WARMS
UP AND GLOWS
YELLOW/ORANGE
DURING 20 SECOND
WARM UP
YES
_F
AFTER 20 SECOND
IGNITER WARM UP, GAS
VALVE IS ENERGIZED
VALVE LIGHT IS ON
2 SECONDS LATER POWER
IS REMOVED FROM
IGNITER/SENSOR
IGNITER LIGHT IS OFF
DOES MAIN BURNER
LIGHT?
YES
L CHART 5
CHECK FOR 120 VAC
BETWEEN TERMINALS 1
AND 2 AT CONNECTOR
CN1 ON IBC (DURING
IGNITER WARM UP)
_; YES
CHECK FOR 120 VAC AT
IGNITER/SENSOR LEADS
ON WIRING HARNESS
(DURING IGNITER
WARM UP)
YEsl
CHECK FOR 24 VAC
ACROSS TERMINALS MV
ON THE GAS CONTROL.
WHILE VALVE/FLAME
INDICATOR LIGHT IS ON
YES
_r
CHECK IF IGNITER/
SENSOR POSITION IS OK?
TIP SHOULD BE SLANTED
TOWARDS BURNER
_1_YES
CHECK GAS SUPPLY
PRESSURE AT INLET
PRESSURE TAPPING ON
GAS CONTROL IS GAS
PRESSURE GREATER
THAN 4.0" W.C.?
YES
_" CHART 5
REPLACE IBC
REPAIR/REPLACE WIRING
FROM IBC
TO IGNITER/SENSOR
REPLACE IGNITER/SENSOR
CHECK FOR 24 VAC
ACROSS TERMINALS
CN6-2 AND CN6-5 ON
IBC, WHILE THE VALVE/
FLAME LED IS LIT
F YES
REPAIR/REPLACE WIRING
BETWEEN IBC AND
GAS CONTROL
RESTORE IGNITER/SENSOR
TO CORRECT POSITION.
DO NOT RELOCATE
ARE ALL MANUAL
SHUT-OFFS IN THE GAS
SUPPLY LINE AND ON
THE GAS CONTROL IN
THE OPEN OR ON
POSITION?
YES
CONTACT THE GAS UTILITY
TO TURN THE GAS ON
REPLACE IBC
OPEN OR TURN ON ALL
MANUAL SHUTOFFS
I
I
iiiiiiiiiiiiiiiiiiiiiiiiiiiiiiiiiiiiiiiiiiiiiiiiiiiiiiiiiiiiiiiiiiiiiiiiiiiiiiiiiiiiiiiiiiiiiiiiiiiiiiiiiiiiiiiiiiiiiiiiiiiiiiiiiiiiiiiiiiiiiiiiiiiiiiiiiiiiiiiiiiiiiiiiiiiiiiiiiiiiiiiiiiiiiiiiiiiiiiiiiiiiiiiiiiiiiiiiiiiiiiiiiiiiiiiiiiiiiiiiiiiiiiiiiiiiiiiiiiiiiiiiiiiiiiiiiiiiiiiiiiiiiiiiiiiiiiiiiiiiiiiiiiiiiiiiiiiiiiiiiiiiiiiiiiiiiiiiiiiiiiiiiiiiiiiiiiiiiiiiiiiiiiiiiiiiiiiiiiiiiiiiiiiiiiiiiiiiiiiiiiiiiiiiiiiiiiiiiiiiiiiiiiiiiiiiiiiiiiiiiiiiiiiiiiiiiiiiiiiiiiiiiiiiiiiiiiiiiiiiiiiiiiiiiiiiiiiiiiiiiiiiiiiiiiiiiiiiiiiiiiiiiiiiiiiiiiiiiiiiiiiiiiiiiiiiiiiiiiiiiiiiiiiiiiiiiiiiiiiiiiiiiiiiiiiiiiiiiiiiiiiiiiiiiiiiiiiiiiiiiiiiiiiiiiiiiiiiiiiiiiiiiiiiiiiiiiiiiiiiiiiiiiiiiiiiiiiiiiiiiiiiiiiiiiiiiiiiiiiiiiiiiiiiiiiiiiiiiiiiiiiiiiiiiiiiiiiiiiiiiiiiiiiiiiiiiii_ilSi_i_i_i¸_i_i_i¸_i_i_i_i_i¸_i_i_i¸_i_i_i_i_i¸_i_i_i¸_i_i_i_i_i¸_i_i_i¸_i_i_i_i_i¸_i_i_i¸_i_i_i_i_i¸_i_i_i¸_i_i_i_i_i¸_i_i_i¸_i_i_i_i_i¸_i_i_i¸_i_i_i_i_i¸_i_i_i¸_i_i_i_i_i¸_i_i_i¸_i_i_i_i_i¸_i_i_i¸_i_i_i_i_i¸_i_i_i¸_i_i_i_i_i¸_i_i_i¸_i_i_i_i_i¸_i_i_i¸_i_i_i_i_i¸_i_i_i¸_i_i_i_i_i¸_i_i_i¸_i_i_i_i_i¸_i_i_i¸_i_i_i_i_i¸_i_i_i¸_i_i_i_i_i¸_i_i_i¸_i_i_i_i_i¸_i_i_i¸_i_i_i_i_i¸_i_i_i¸_i_i_i_i_i¸_i_i_i¸_i_i_i_i_i¸_i_i_i¸_i_i_i_i_i¸_i_i_i¸_i_i_i_i_i¸_i_i_i¸_i_i_i_i_i¸_i_i_i¸_i_i_i_i_i¸_i_i_i¸_i_i_i_i_i¸_i_i_i¸_i_i_i_i_i¸_i_i_i¸_i_i_i_i_i¸_i_i_i¸_i_i_i_i_i¸_i_i_i¸_i_i_i_i_i¸_i_i_i¸_i_i_i_i_i¸_i_i_i¸_i_i_i_i_i¸_i_i_i¸_i_i_i_i_i¸_i_i_i¸_i_i_i_i_i¸_i_i_i¸_i_i_i_i_i¸_i_i_i¸_i_i_i_i_i¸_i_i_i¸_i_i_i_i_i¸_i_i_i¸_i_i_i_i_i¸_i_i_i¸_i_i_i_i_i¸_i_i_i¸_i_i_i_i_i¸_i_i_i¸_i_i_i_i_i¸_i_i_i¸_i_i_i_i_i¸_i_i_i¸_i_i_i_i_i¸_i_i_i¸_i_i_i_i_i¸_i_i_i¸_i_i_i

Other manuals for Dunkirk Q90-50

Related product manuals