EasyManua.ls Logo

Dynon Avionics EFIS-D6 - 25-Pin Female EFIS Harness

Dynon Avionics EFIS-D6
50 pages
Print Icon
To Next Page IconTo Next Page
To Next Page IconTo Next Page
To Previous Page IconTo Previous Page
To Previous Page IconTo Previous Page
Loading...
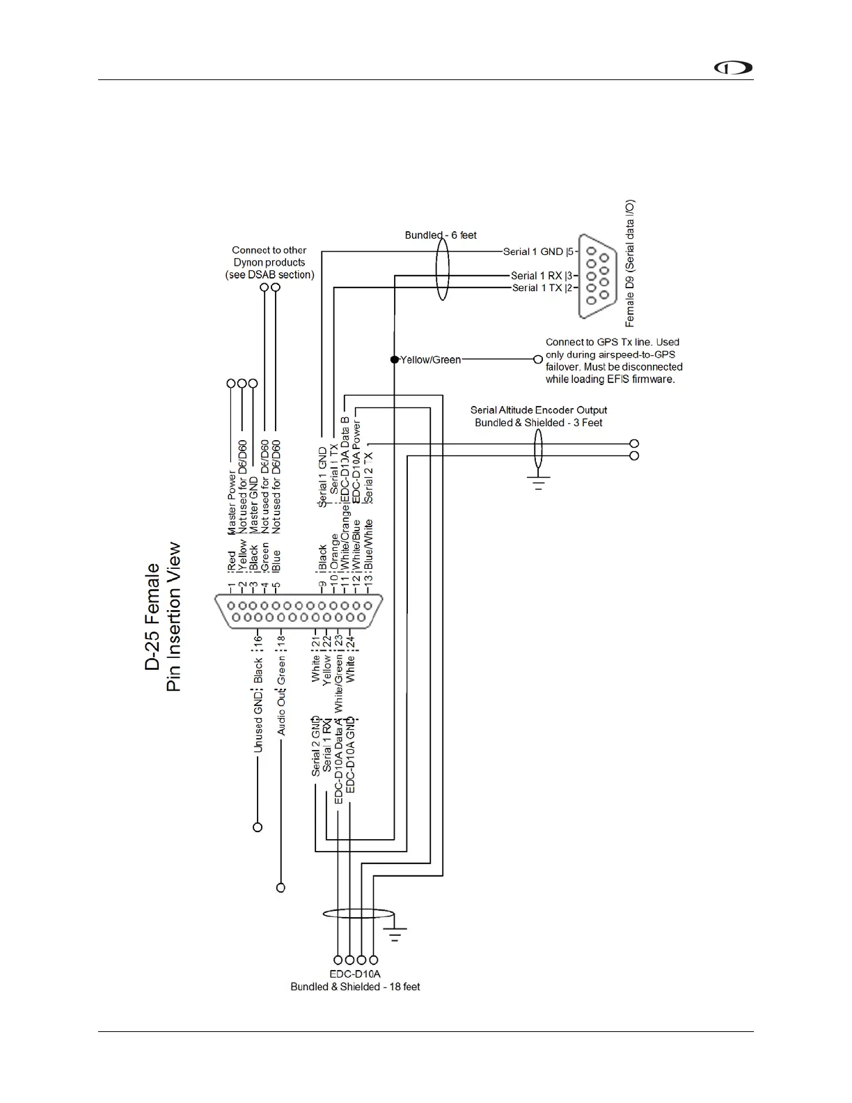
Wiring Overview
25-Pin Female EFIS Harness
Below is the wiring diagram of the EFIS 25-pin female harness. If you purchased your harness
from Dynon Avionics, it is color coded according to the chart on the following page. Unless
noted otherwise, all wires are 3 feet long on the Dynon-provided harness.
2-2 EFIS-D6 Installation Guide

Related product manuals