EasyManua.ls Logo

E-Tech S06-HAE - Electrical Schematics for S0608-S1412 HAE (Lead-acid)

E-Tech S06-HAE
110 pages
Print Icon
To Next Page IconTo Next Page
To Next Page IconTo Next Page
To Previous Page IconTo Previous Page
To Previous Page IconTo Previous Page
Loading...
OPERATOR’S MANUAL with Maintenance Information
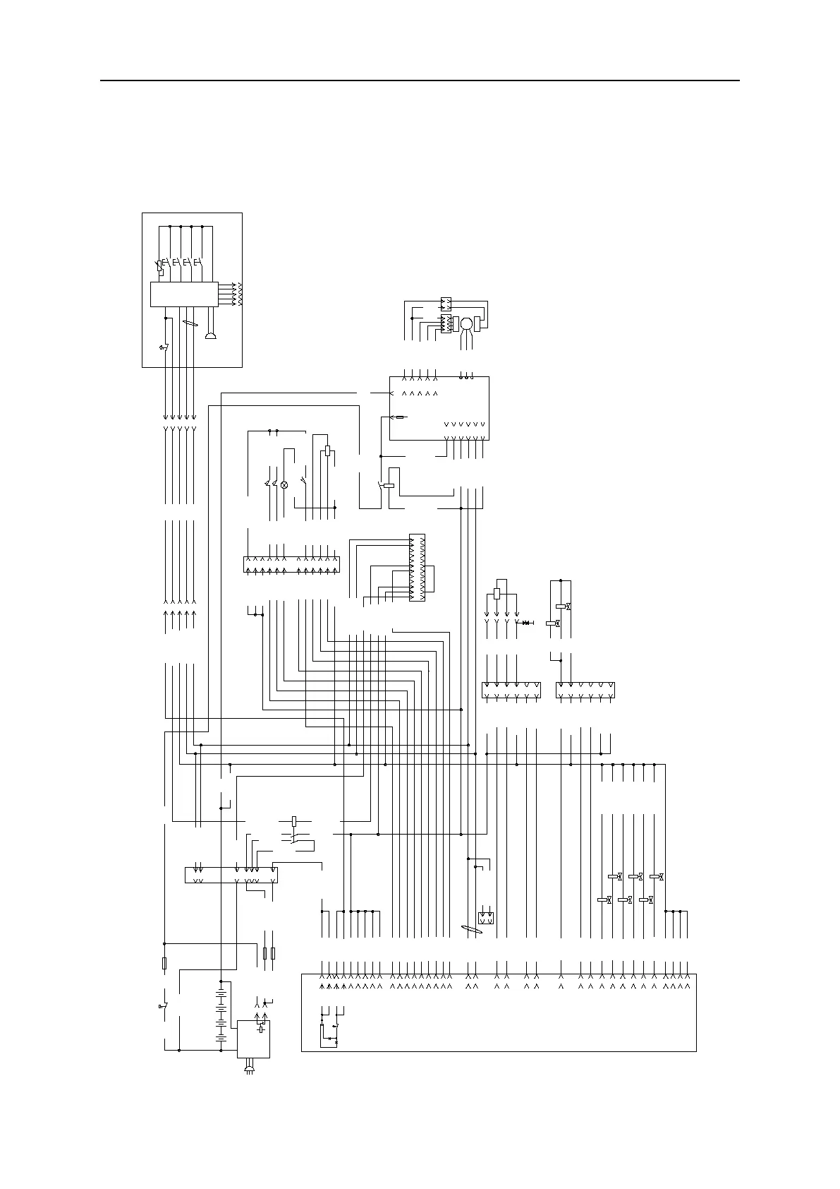
Schematic
98
Electrical Schematic
S0608-HAE~S1412-HAE (Lead-acid battery)
GND-1P BK(18)
GND-1N BK(18)
RD(20)
RD(20)
BU(20)
HL1
SV5
SV6
PS1
P
MC1
U
V
W
M1
3
~
W1 RD (2)
V1 RD (2)
U1 RD (2)
22/A
5/A
25/A
13/A
14/A
BF
B-
CANL
CANH
key
contactor
1
2
002-1B RD(20)
002-1F RD(20)
A24 WH(20)
A47 WH(20)
A20 WH(20)
A32 WH(20)
12
1
2
CANH1-5 YE(20)
CANL1-5 GN(20)
002-2 RD(16)
002-2A RD(20)
002-2B RD(20)
A26 WH(20)
A23 WH(20)
GND-2B BK(20)
A21 WH(20)
GND-2 BK(18)
A18 WH(20)
GND-2A BK(20)
1
GND-1M BK(18)
GND-1L BK(18)
A17 WH(18)
17
SV3
GND-1U BK(18)
BK(2)
175A
B+
P-10A RD(20)
10/A
27/A
28/A
P-27A GN(20)
P-28A YE(20)
3/A
6/A
A55 BK(18)55
A56 BK(18)56
钥匙开关
急停开关
P-12A WH(20)
12/A
A21 WH(20)
21
A21 WH(20)
002-1G RD(20)
P-03A RD(20)
P-22A WH(20)
P-05A BU(18)
P-25A BN(20)
P-13A WH(20)
P-14A WH(20)
4
132
BU(20)
BU(20)
P-A06 RD(20)
A07 WH(20)
SQ2
GND-1R BK(18)
A10 BK(18)
A54 BK(18)
10
54
A30 WH(20)
30
A30 WH(20)
A01 WH(18)
A02 WH(18)
SV4a
SV4b
2
3
4
5
+ -
L
N
PE
GND BK(14)
002-2C RD(20)
A29 WH(20)
SQ3
A29 WH(20)
A29 WH(20)
29
102 BN(20)
101 BN(20)
GS1
003-1 RD(20)
8
1
2
7
5
4
3
CANL1-3 GN(20)
CANH1-3 YE(20)
B+ RD(18)
12
11
10
9
8
7
6
5
4
3
2
1
A11 WH(20)
11
LOCK BU(20)
A11 WH(20)
LOCK BU(20)
B+ RD(18)
GND-1Y BK(18)
002-1J RD(20)
CANH1-6 YE(20)
CANL1-6 GN(20)
1
4
3
2
GB2
GB1
GB3
GB4
FU3 3A
FU1 250A
RD (2)
003A1 RD(20)
003B RD(20)
F-003A RD(16)
B+ RD(18)
SB1
RD (2)
FU2 10A
003A2 RD(16)
003 RD(14)
V1
High speed valve
GND
GND
GND
GND
Pothole Switch
Pothole Switch
Beacon
Lift Down Limit Switch
Angle Sensor
Pressure Sensor
Power_Key
Power_Key
PCU Power
PCU Power
Left Pothole Switch
Beacon
Power
Power
Right Pothole Switch
Lift Down Switch
Controller
Power
Power
Power
Indoor/Outdoor Switch
FootSwitch
Anti-collision Switch
Potentiometer
Zero Potentiometer
Lift Down Valve
Lift Up Valve
Steer Right Valve
Steer Left Valve
Pressure Sensor
Pressure Sensor
Potentiometer Power
Lift Down Valve
100-220V Input
Charger
Power Relay
Battery
power switch
Temperature Sensor
Motor Encoder
Contactor
E-Stop
Alarm
Joystick
Drive Enable
Lift Enable
Drive speed
Joystick Deadman
Lift Down Valve
Lift Up Valve
Steer Right Valve
Steer Left Valve
Forward valve
Backward valve
High speed valve
Forward valve
Backward valve
RD (2)
KM1
Pw In GN(18)
Pw Out RD(18)
GND-1W WH(18)
CANH1-4 YE(18)
CANL1-4 BU(18)
4
3
1
2
5
GN(18)
RD(18)
WH(18)
YE(18)
BU(18)
4
3
1
2
5
1
2
F-003A RD(16)
Pw Out1 RD(20)
KA1
002 RD(16)
A03 RD(20)
A31 RD(20)
A52 RD(20)
A53 RD(20)
A27 RD(18)
A41 RD(20)
A42 RD(20)
A43 RD(20)
A44 RD(20)
A06 WH(20)
A07 WH(20)
A20 WH(20)
A32 WH(20)
A24 WH(20)
A47 WH(20)
A23 WH(20)
3
31
52
53
27
41
42
43
44
6
7
20
32
24
47
23
ECU
A12 GN(20)
A40 YE(20)
A26 WH(20)
12
40
26
A09 WH(18)
A18 WH(20)
A45 WH(20)
A46 WH(20)
A08 WH(18)
A04 WH(18)
A05 WH(18)
9
18
45
46
8
4
5
SV1b
SV1a
SV2
002-1A RD(20)
A09 WH(18)
GND-1C BK(18)
GND-1E BK(20)
A45 WH(20)
A46 WH(20)
1
2
3
4
5
6
1
2
3
4
5
6
RD(20)
BK(20)
GN(20)
WH(20)
RD (2)
BK(2)
002-1C RD(16)
002-1D RD(18)
002-1E RD(18)
A06 WH(20)
A07 WH(20)
A18 WH(20)
A26 WH(20)
A23 WH(20)
GND-1G BK(18)
1
2
3
4
5
6
7
8
9
10
11
12
A06 WH(20)
SQ1
RP1
SB2
GND
CANH
CANL
HA1
PCU
CAN_L
CAN_H