EasyManua.ls Logo

E-Tech S06-HAE - Electrical Schematics for S0608-S1412 ACE (Lithium)

E-Tech S06-HAE
110 pages
Print Icon
To Next Page IconTo Next Page
To Next Page IconTo Next Page
To Previous Page IconTo Previous Page
To Previous Page IconTo Previous Page
Loading...
OPERATOR’S MANUAL with Maintenance Information
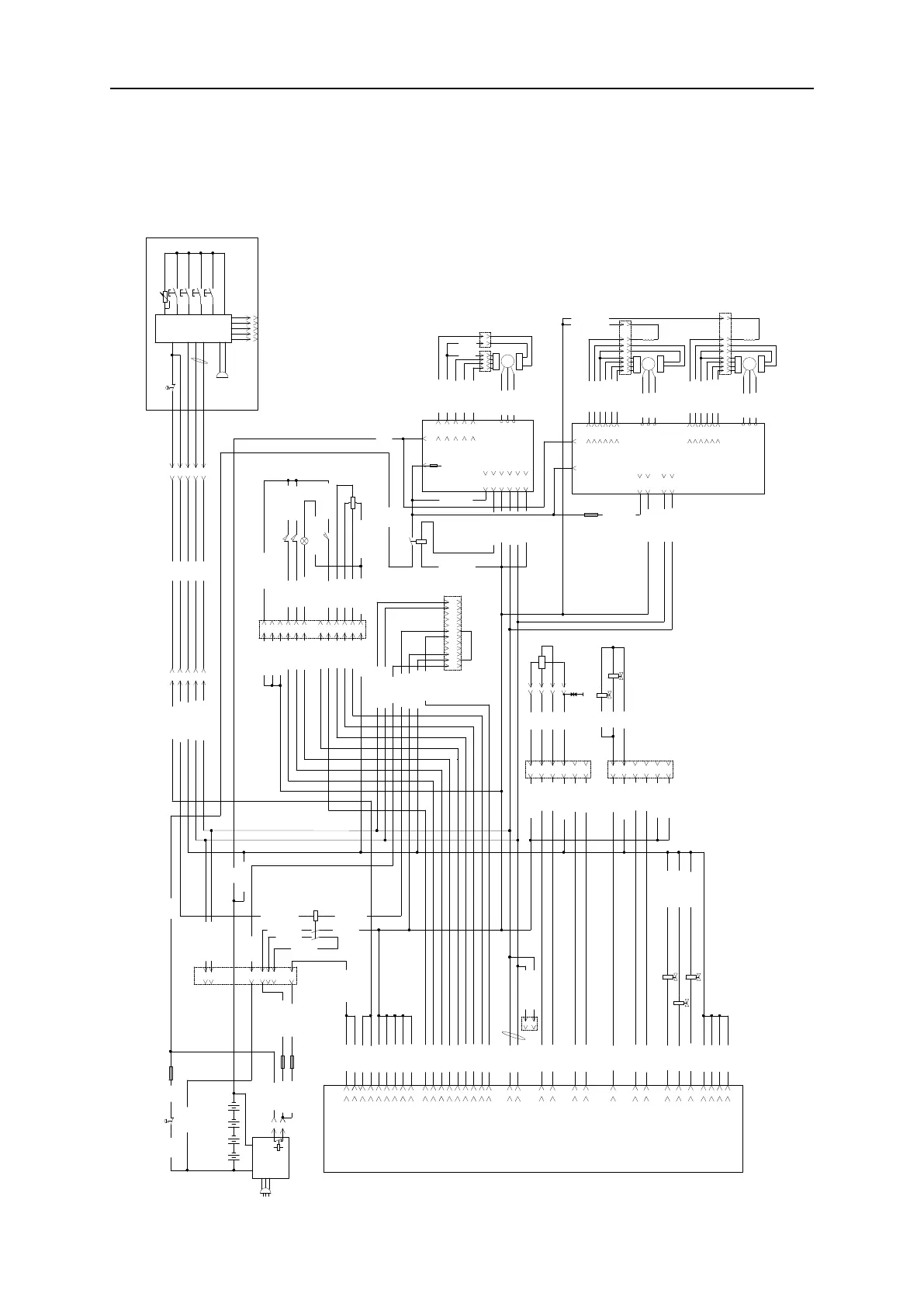
Schematic
102
Electrical Schematic
S0608-ACE~S1412-ACE (Lead-acid battery)
RD (2)
KM1
Pw In GN(18)
Pw Out RD(18)
GND-1W WH(18)
CANH1-4 YE(18)
CANL1-4 BU(18)
4
3
1
2
5
GN(18)
RD(18)
WH(18)
YE(18)
BU(18)
4
3
1
2
5
F-003A RD(16)
Pw Out1 RD(20)
KA1
002 RD(16)
A03 RD(20)
A31 RD(20)
A52 RD(20)
A53 RD(20)
A27 RD(18)
A41 RD(20)
A42 RD(20)
A43 RD(20)
A44 RD(20)
A06 WH(20)
A07 WH(20)
A20 WH(20)
A32 WH(20)
A24 WH(20)
A47 WH(20)
A23 WH(20)
3
31
52
53
27
41
42
43
44
6
7
20
32
24
47
23
ECU
CAN_L
CAN_H
A12 GN(20)
A40 YE(20)
A26 WH(20)
12
40
26
A09 WH(18)
A18 WH(20)
A45 WH(20)
A46 WH(20)
A08 WH(18)
A04 WH(18)
A05 WH(18)
9
18
45
46
8
4
5
SV1b
SV1a
SV2
002-1A RD(20)
A09 WH(18)
GND-1C BK(18)
GND-1E BK(20)
A45 WH(20)
A46 WH(20)
1
2
3
4
5
6
1
2
3
4
5
6
RD(20)
BK(20)
GN(20)
WH(20)
RD (2)
BK(2)
002-1C RD(16)
002-1D RD(18)
002-1E RD(18)
A06 WH(20)
A07 WH(20)
A18 WH(20)
A26 WH(20)
A23 WH(20)
GND-1G BK(18)
1
2
3
4
5
6
7
8
9
10
11
12
A06 WH(20)
SQ1
RP1
SB2
GND
CANH
CANL
HA1
PCU
GND-1P BK(18)
GND-1N BK(18)
RD(20)
RD(20)
BU(20)
HL1
SV3
SV4
PS1
P
MC1
U
V
W
M1
3
~
W1 RD (2)
V1 RD (2)
U1 RD (2)
22/A
5/A
25/A
13/A
14/A
BF
B-
P-22A WH(20)
P-05A BU(18)
P-25A BN(20)
P-13A WH(20)
P-14A WH(20)
4
132
BU(20)
BU(20)
P-A06 RD(20)
A07 WH(20)
SQ2
GND-1R BK(18)
GND
GND
A10 BK(18)
A54 BK(18)
10
54
A30 WH(20)
30
A30 WH(20)
BK(2)
175A
B+
P-10A RD(20)
10/A
27/A
28/A
P-27A GN(20)
P-28A YE(20)
3/A
6/A
GND
A55 BK(18)55
GND
A56 BK(18)56
P-12A WH(20)
12/A
A21 WH(20)
21
A21 WH(20)
002-1G RD(20)
P-03A RD(20)
002-1B RD(20)
002-1F RD(20)
A24 WH(20)
A47 WH(20)
A20 WH(20)
A32 WH(20)
1
2
1
2
CANH1-5 YE(20)
CANL1-5 GN(20)
002-2 RD(16)
002-2A RD(20)
002-2B RD(20)
A26 WH(20)
A23 WH(20)
GND-2B BK(20)
A21 WH(20)
GND-2 BK(18)
A18 WH(20)
GND-2A BK(20)
1
2
3
4
5
GND BK(14)
002-2C RD(20)
A29 WH(20)
SQ3
A29 WH(20)
A29 WH(20)
29
102 BN(20)
101 BN(20)
003-1 RD(20)
8
1
2
7
5
4
3
CANL1-3 GN(20)
CANH1-3 YE(20)
B+ RD(18)
12
11
10
9
8
7
6
5
4
3
2
1
A11 WH(20)
11
LOCK BU(20)
A11 WH(20)
LOCK BU(20)
B+ RD(18)
GND-1Y BK(18)
002-1J RD(20)
CANH1-6 YE(20)
CANL1-6 GN(20)
1
4
3
2
FU4 10A
BATT+ BATT-
U
V
W
M3
3
~
W3 RD (2)
V3 RD (2)
U3 RD (2)
A32
A21
A10
A09
A20
A18
A31
U
V
W
M2
3
~
W2 RD (2)
V2 RD (2)
U2 RD (2)
A30
A15
A04
A17
A19
A03
D-A30 BU(18)
D-A15 BK(18)
D-A04 RD(20)
D-A17 YE(20)
D-A19 GN(20)
D-A32 WH(20)
D-A21 BK(18)
D-A10 RD(20)
D-A09 YE(20)
D-A20 GN(20)
A13
3
54
6
A28
D-A28 BU(18)
A33
D-A33 WH(20)
Brake+R RD(18)
Brake+L RD(18)
D-A13 RD(16)
D-A03 RD(18)
D-A31 YE(20)
D-A18 GN(20)
V1
1 2
7
8
3546 1 2 7 8
1
2
003 RD(14)
FU3 3A
FU1 300A
+ -
L
N
PE
RD (2)
GS1
003A1 RD(20)
003B RD(20)
F-003A RD(16)
B+ RD(18)
SB1
RD (2)
FU2 10A
003A2 RD(16)
GB2
GB1
GB3 GB4
Pothole Switch
Pothole Switch
Beacon
Lift Down Limit Switch
Angle Sensor
Pressure Sensor
Power_Key
Power_Key
PCU Power
PCU Power
Left Pothole Switch
Beacon
Power
Power
Right Pothole Switch
Lift Down Switch
Temperature Sensor
Motor Encoder
Temperature Sensor
Brake
Motor Encoder
Controller
Controller
Power
Power
Power
Indoor/Outdoor Switch
FootSwitch
Anti-collision Switch
Potentiometer
Zero Potentiometer
Lift Down Valve
Lift Up Valve
Steer Right Valve
Steer Left Valve
Pressure Sensor
Pressure Sensor
Potentiometer Power
Lift Up Valve
Steer Right Valve
Steer Left Valve
Lift Down Valve
100-220V
Input
Charger
Power Relay
Battery
power switch
Brake
Temperature Sensor
Motor Encoder
Contactor
E-Stop
Alarm
Joystick
Drive Enable
Lift Enable
Drive speed
Joystick Deadman
Lift Down Valve
Hourmeter
Pressure Sensor
Pressure Sensor