EasyManua.ls Logo

Eckstein komponente KS0530 - Page 142

Default Icon
160 pages
Print Icon
To Next Page IconTo Next Page
To Next Page IconTo Next Page
To Previous Page IconTo Previous Page
To Previous Page IconTo Previous Page
Loading...
142
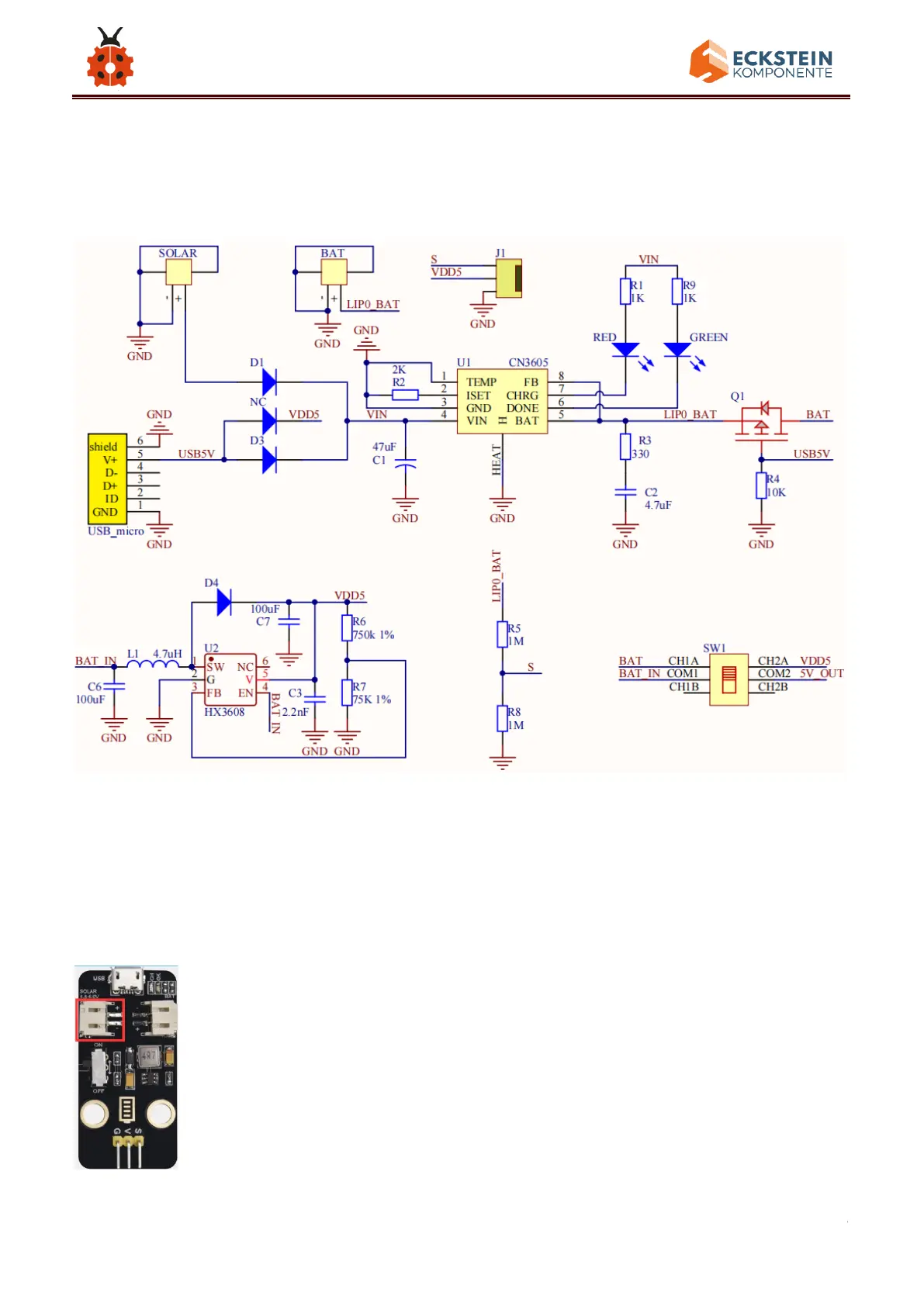
(3)Schematic Diagram of Lithium Power Module Powering by Solar
Energy or Via USB Cable
(4)Features
Lithium Power Module Powering by Solar Energy or Via USB Cable