EasyManua.ls Logo

EdilKamin Idrotech - Page 7

EdilKamin Idrotech
Print Icon
To Next Page IconTo Next Page
To Next Page IconTo Next Page
To Previous Page IconTo Previous Page
To Previous Page IconTo Previous Page
Loading...
- 7 -
ITALIANO
ITALIANO
La linea di alimentazione deve essere di sezione adeguata alla potenza dell’apparecchiatura.
L’impianto elettrico deve essere a norma; vericare in particolare l’efcienza del cir
cuito di terra.
POSIZIONAMENTO
Per il corretto funzionamento la stufa deve essere posizionata in bolla.
Vericare la capacità portante del pavimento.
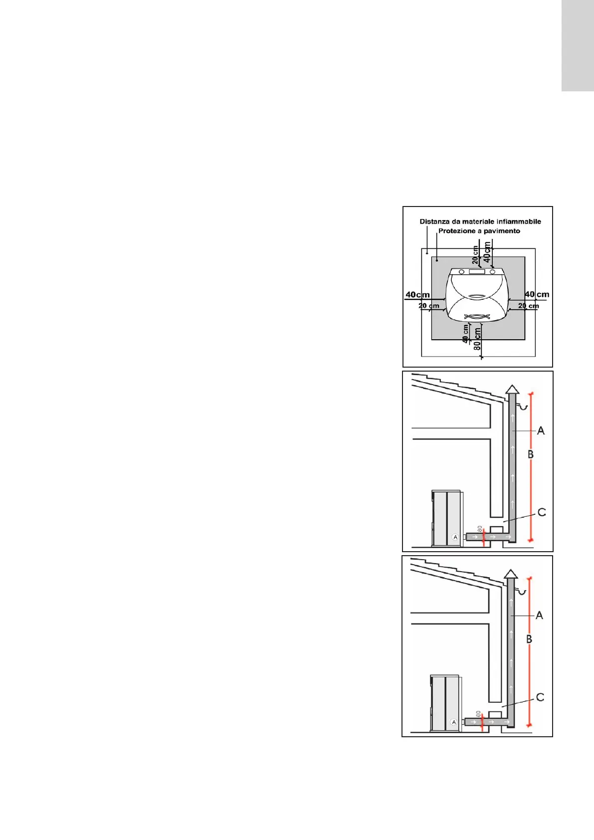
DISTANZE DI SICUREZZA PER ANTINCENDIO
La stufa deve essere installata nel rispetto delle seguenti condizioni di sicurezza:
-distanza minima sui lati e sul retro di 40 cm dai materiali mediamente inammabili
-davanti alla stufa non possono essere collocati materiali facilmente inammabili a
meno di 80 cm
-se la stufa è installata su un pavimento inammabile deve essere interposta una lastra
di materiale isolante al calore che sporga almeno 20 cm sui lati e 40 cm sul fronte.
Sulla stufa ed a distanze inferiori a quelle di sicurezza non possono essere posizionati
oggetti in materiale inammabile.
In caso di collegamento con parete in legno o altro materiale inammabile,
è necessario coibentare il tubo di scarico fumi con bra ceramica
o altro materiale di pari caratteristiche.
PRESA D’ARIA
E’ necessario che il locale dove la stufa è collocata abbia una presa di aria di sezione di
almeno 80 cm² che garantisca il ripristino dell’aria consumata per la combustione.
SCARICO FUMI
Il sistema di scarico deve essere unico per la stufa (non si ammettono scarichi in
canna fumaria comune ad altri dispositivi).
Lo scarico dei fumi avviene dal tubo di diametro 8 cm posto sul retro. E’ da prevedersi
un T con tappo raccolta condense all’inizio del tratto verticale. Lo scarico fumi della
stufa deve essere collegato con l’esterno utilizzando tubi in acciaio o neri (resistenti a
450°C), senza ostruzioni.
Il tubo deve essere sigillato ermeticamente. Per la tenuta dei tubi e il loro eventuale
isolamento è necessario utilizzare materiali resistenti almeno a 300°C (silicone o mastici
per alte temperature)
I tratti orizzontali possono avere lunghezza no a 2 m. I tratti orizzontali devono avere
una pendenza minima del 3% verso l’alto. E’ possibile un numero di curve a 90° no a
due.
E’ necessario (se lo scarico non si inserisce in una canna fumaria) un tratto verticale
completo di un terminale antivento.
Il condotto verticale può essere interno o esterno. Se il canale da fumo è all’esterno deve
essere coibentato.
Se il canale da fumo si inserisce in una canna fumaria, questa deve essere autorizzata
per combustibili solidi e se più grande di 150 mm di diametro, è necessario risanarla
intubando e sigillando lo scarico rispetto alla parte in muratura. Tutti i tratti del condotto
fumi devono essere ispezionabili. Nel caso sia sso deve presentare aperture di ispezio-
ne per la pulizia.
Le installazioni consigliate risultano quelle proposte nelle gure a anco.
MONTAGGIO E INSTALLAZIONE (CAT - centro assistenza tecnica )
Per quanto non espressamente riportato, fare riferimento in ogni nazione alle norme locali. In Italia fare riferimento alla norma
UNI 10683/2005 o successive, e alla L 46/90 nonché ad eventuali indicazioni regionali o delle ASL locali.
In caso di installazione in condominio, chiedere parere preventivo all’amministratore.
VERIFICA DI COMPATIBILITA’ CON ALTRI DISPOSITIVI
Secondo la norma UNI 10683/2005, la stufa NON deve essere nello stesso ambiente in cui si trovano estrattori, apparecchi a gas
di tipo A e B e comunque dispositivi che mettano il locale in depressione.
VERIFICA ALLACCIAMENTO ELETTRICO
(POSIZIONARE LA SPINA IN UN PUNTO ACCESSIBILE)
La stufa è fornita di un cavo di alimentazione elettrica da collegarsi ad una presa di 230V 50 Hz, preferibilmente con interruttore
magnetotermico. Variazioni di tensione superiori al 10% possono compromettere la stufa (se non già esistente si preveda un inter-
ruttore differenziale adeguato).
A: canna fumaria in acciaio coibentata
B: altezza minima 1,5m
C-E: presa d’aria dall’ambiente (sezione passante
minimo 80 cm2)
D: canna fumaria in acciaio, interna alla canna
fumaria esistente in muratura.

Related product manuals