EasyManua.ls Logo

Electrolux E15IM60GPS - Service Information; Operation

Electrolux E15IM60GPS
47 pages
Print Icon
To Next Page IconTo Next Page
To Next Page IconTo Next Page
To Previous Page IconTo Previous Page
To Previous Page IconTo Previous Page
Loading...
27
Service Information
36
Model
CLR2160
Operation
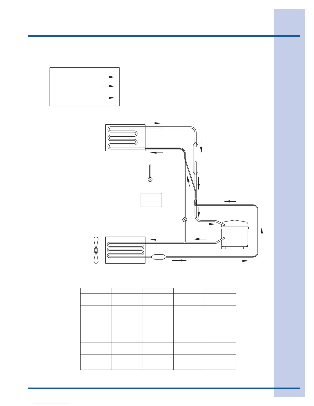
Figure 1
HIGH PRESSURE
LOWPRESSURE
TRANSITIONAL PRESSURE
IN CAPILLARY TUBE
H
L
C
L
L
C
C
C
C
C
L
L
H
H
C
L
ICEMAKER EVAPORATOR
2276
R4: WATER
SUPPLY
R5: WATER
CIRCULATION PUMP
R4: HOT GAS
BYPASS
VALVE
R1: CONDENSER
FAN
CONDENSER
R3: COMPRESSOR
RELAY R1 R3 R4 R5
FUNCTION FAN
ON
ON
OFF
OFF
OFF
ON
ON
OFF
OFF
OFF
OFF
ON
OFF
ON/OFF
ON*
ON
OFF
OFF
ON/OFF
OFF
COMP CIRC PUMP
HOT GAS /
WATER IN
Mode 1:
Ice Making
Mode 2:
Ice Harvest
Mode 3:
Off
Mode 4:
Cleaning
Mode 5:
Water Fill &
Initial Start-Up
* Normal Start-Up lasts 3 minutes
Note: R2, R6 and R7 not used

Table of Contents

Related product manuals