EasyManua.ls Logo

Elta 8847MP4 - Fernbedienung

Elta 8847MP4
Print Icon
To Next Page IconTo Next Page
To Next Page IconTo Next Page
To Previous Page IconTo Previous Page
To Previous Page IconTo Previous Page
Loading...
3. FERNBEDIENUNG
Benutzung der Fernbedienung
Falls nicht anders vermerkt, können alle Funktionen des DVD-Players mit der Fernbedienung vorgenommen werden. Richten
Sie die Fernbedienung immer direkt auf den Fernbedienungssensor (an der Vorderseite des DVD-Players) und nicht auf den
Fernseher aus.
Batterien einsetzen
Entfernen Sie den Batteriefachdeckel an der Rückseite der Fernbedienung durch Herunterschieben und anschließendes
Abnehmen des Deckels. Legen Sie zwei AAA-Batterien in das Batteriefach ein. Richten Sie die +-Pole wie angezeigt aus.
Benutzen Sie keine alten Batterien zusammen mit neuen Batterien oder verschiedene Batterietypen zur selben Zeit.
Setzen Sie den Batteriefachdeckel wieder ein. Schieben Sie den Deckel nach oben, bis Sie ihn einrasten hören.
5 D
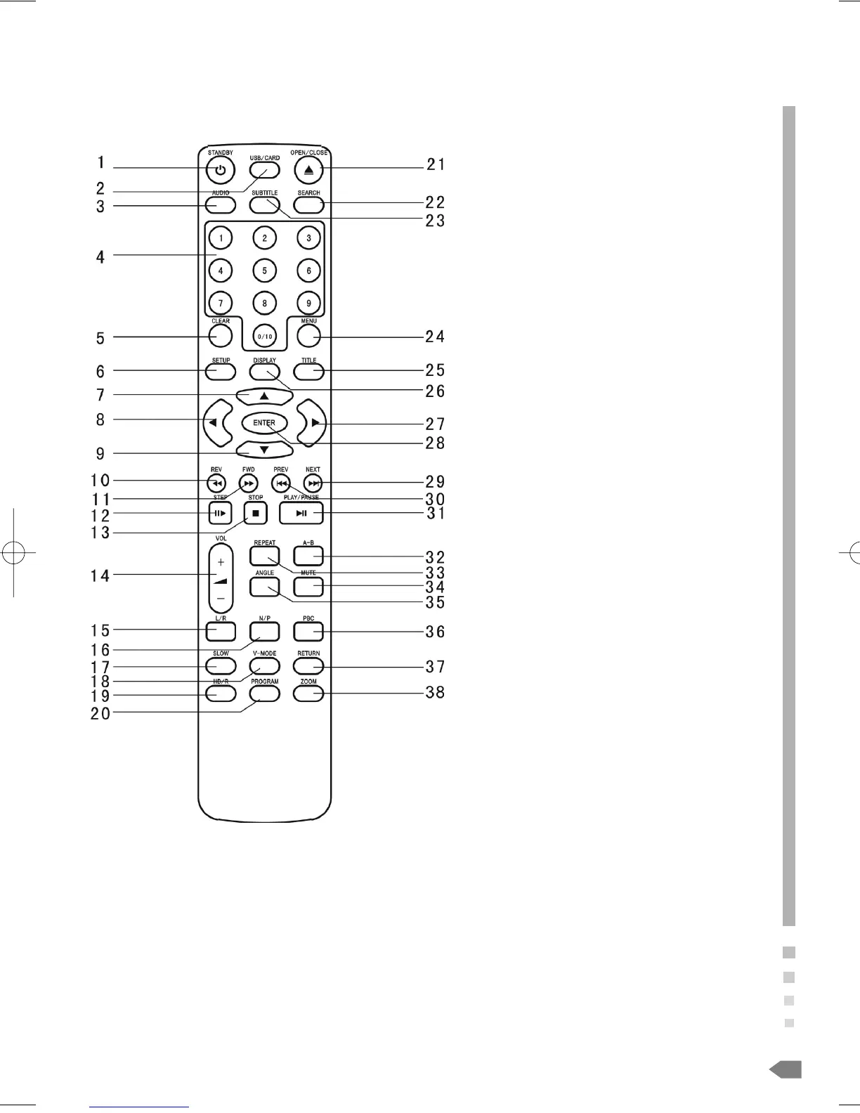
1. STANDBY
2. USB/CARD
3. AUDIO
4. Nummerntasten
5. CLEAR
6. SETUP
7. Taste OBEN
8. Taste LINKS
9. Taste UNTEN
10. REV
11. FWD
12. STEP
13. STOP
14. VOLUME +/-
15. L/R
16. N/P
17. S LO W
18. V-MODE
19. HD/Res. (HD-Modus)
20. PROGRAM
21. OPEN/CLOSE
22. SEARCH
23. SUBTITLE
24. MENU
25. TITLE
26. DISPLAY
27. Taste RECHTS
28. Taste ENTER
29. NEXT
30. PREV
31. PLAY/PAUSE
32. A-B
33. REPEAT
34. MUTE
35. ANGLE
36. PBC
37. RETURN
38. ZOOM
01-8847MP4N-GE.qxd 4/26/06 2:50 PM Page 5