EasyManua.ls Logo

Emerson U40310001 - Block Diagrams

Emerson U40310001
208 pages
Print Icon
To Next Page IconTo Next Page
To Next Page IconTo Next Page
To Previous Page IconTo Previous Page
To Previous Page IconTo Previous Page
Loading...
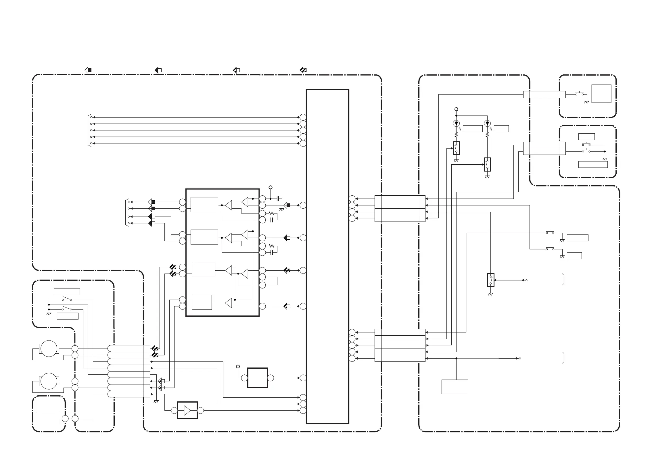
DVD System Control/Servo Block Diagram
H94X1BLSD
1-10-9
1-10-10
27
26
1
2
3
4
6
23
5
17
18
12
11
14
13
15
16
25
24
DVD MAIN CBA UNIT
DRIVE CBA
IC301
(SERVO DRIVE)
BLOCK DIAGRAMS < DVD SECTION >
IC202
(OP AMP)
3 1
CN301
FG CBA
FG
SENSOR
M
SLED
MOTOR
M
SPINDLE
MOTOR
IC101
(MICRO CONTROLLER)
+
-+
-
+
-
+
-
+
-
+
-
+
-
SLED
MOTOR
DRIVE
FOCUS
ACTUATOR
DRIVE
SPINDLE
MOTOR
DRIVE
TRACKING
ACTUATOR
DRIVE
147
TRAY-OUT
TRAY-IN
FG-IN
66
SLD75
SPDL76
TRACKING
DRIVE
148
FOCUS
DRIVE
69
72
TO DIGITAL SIGNAL
PROCESS BLOCK
DIAGRAM
FS(+)
FS(-)
TS(+)
TS(-)
TO
DVD VIDEO/ AUDIO
BLOCK DIAGRAM
57
ADAC-MD
56 ADAC-MC
58 ADAC-ML
ADAC-MC
ADAC-ML
PCM-SCLK
55
DVD-A-MUTE
ADAC-MD
DVD-A-MUTE
163
PCM-SCLK
RESET73
RESET
IC461
5 4
+3.3V
TRAY-OUT
TRAY-IN
FOCUS SERVO SIGNAL TRACKING SERVO SIGNAL
SLED SERVO SIGNAL SPINDLE SERVO SIGNAL
3SP(+)
4SP(-)
5TRAY-OUT
6TRAY-IN
7GND
8SL(-)
9SL(+)
1FG-IN
VREF
70DISC IN-LED
61
PLAY-LED 60
53
REMOTE-DVD
59
SKIP-DOWN
CN401
CN1001
REMOTE
SENSOR
RM2001
REMOTE-VIDEO
MAIN CBA
FROM/TO SERVO
/SYSTEM CONTROL
BLOCK DIAGRAM
<VCR SECTION>
DVD-POWER
FROM SERVO
/SYSTEM CONTROL
BLOCK DIAGRAM
<VCR SECTION>
CN302
CN2001
CL2002CL2003
CL2007 CL2006
PLAY
STOP
POWER
OPEN
/CLOSE
Q2001
Q2002
Q2003
AL+5V
D2001
DISC IN
D2002
PLAY
SW2001
DVD
OPEN
/CLOSE
DVD
OPEN/CLOSE CBA
SW2005
STOP
SW2006
SKIP DOWN
DVD SW CBA
SW2002
PLAY
SW2003
SKIP-UP
65
88
67
68
DISC IN-LED 1717
PLAY-LED 1818
SKIP-DOWN 2121
REMOTE-DVD 2222
PLAY 22
SKIP-DOWN 22
STOP 11
OPEN/CLOSE
22
STOP 11
POWER 33
OPEN/CLOSE 44
SKIP-UP 2020
SKIP-UP

Related product manuals