EasyManua.ls Logo

Emerson U40310001 - Page 34

Emerson U40310001
208 pages
Print Icon
To Next Page IconTo Next Page
To Next Page IconTo Next Page
To Previous Page IconTo Previous Page
To Previous Page IconTo Previous Page
Loading...
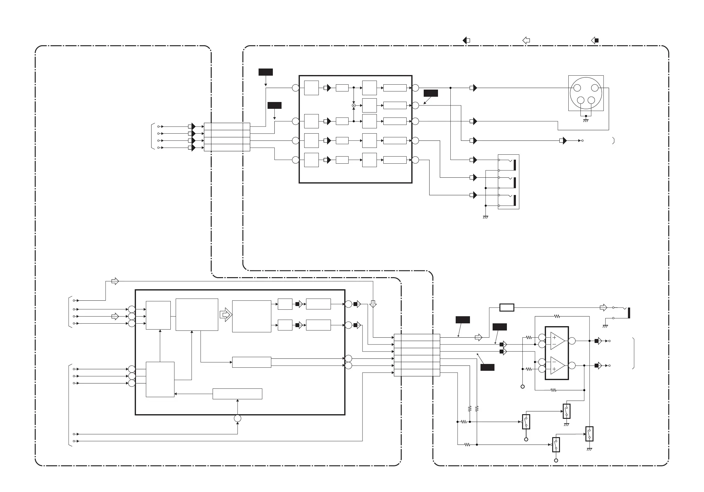
DVD Video / Audio Block Diagram
H94X1BLVD
1-10-13 1-10-14
IC601 (AUDIO DAC)
7
8
12
11
DIGITAL
AUDIO OUT
JK1202
AMP
Q1351
IC1201
Q1203
Q1201
Q1202
VREF
+3.3V
(AMP)
CN601 CN1601
11 11DVD-A(L)
13
13
DVD-A(R)
12 12
DVD-A(L)-MUTE
14 14
DVD-A(R)-MUTE
10 10
DVD-A-MUTE
1
2
3
13
14
15
16
FROM
DVD
SYSTEM
CONTROL
/SERVO
BLOCK
DIAGRAM
FROM
DIGITAL
SIGNAL
PROCESS
BLOCK
DIAGRAM
SERIAL
PORT
SERIAL
CONTROL
4X/8X
OVERSAMPLING
DIGITAL FILTER
/FUNCTION
CONTROLLER
ENPHANCED
MULTI-LEVEL
DELTA-SIGMA
MODULATOR
DAC
LPF+AMP
L-CH
R-CH
LPF+AMP
DAC
ZERO DETECT
SYSTEM CLOCK
1
2
6
7
5
DVD-A(L)
DVD-A(R)
PCM-BCK
SPDIF
PCM-DATA
PCM-LRCLK
ADAC-MD
ADAC-MC
ADAC-ML
PCM-SCLK
MAIN CBADVD MAIN CBA UNIT
DVD AUDIO SIGNALDATA(AUDIO) SIGNAL
16
16
SPDIF
DVD-A-MUTE
+3.3V
Q1204
WF9
3
WF7
WF8
CN601
5 5VIDEO-Y
7 7VIDEO-C
3 3VIDEO-Cb
1 1VIDEO-Cr
VIDEO-Y
VIDEO-C
VIDEO-Cb
VIDEO-Cr
JK1401
S-VIDEO OUT
CN1601
3 4
2
1
IC1402 (VIDEO DRIVER)
18
4dB
AMP
2dB
AMP
LPF DRIVER
Y
C
21
2dB
AMP
DRIVER
4dB
AMP
2dB
AMP
LPF DRIVER
15
4dB
AMP
2dB
AMP
LPF DRIVER
9
13
4dB
AMP
2dB
AMP
LPF DRIVER
11
VIDEO-Cb
OUT
VIDEO-Y
OUT
VIDEO-Cr
OUT
JK1403
6
2
23
FROM DIGITAL
SIGNAL PROCESS
BLOCK DIAGRAM
DVD VIDEO SIGNAL
WF4
WF5
WF6
TO
AUDIO
BLOCK
DIAGRAM
<VCR
SECTION>
DVD-VIDEO TO VIDEO
BLOCK DIAGRAM
<VCR SECTION>