EasyManua.ls Logo

Emerson U40310001 - Page 40

Emerson U40310001
208 pages
Print Icon
To Next Page IconTo Next Page
To Next Page IconTo Next Page
To Previous Page IconTo Previous Page
To Previous Page IconTo Previous Page
Loading...
X1
X2
X3
Y1
Y2
Y3
Z1
Z2
Z3
AA1
AA2
AA3
BB1
BB2
BB3
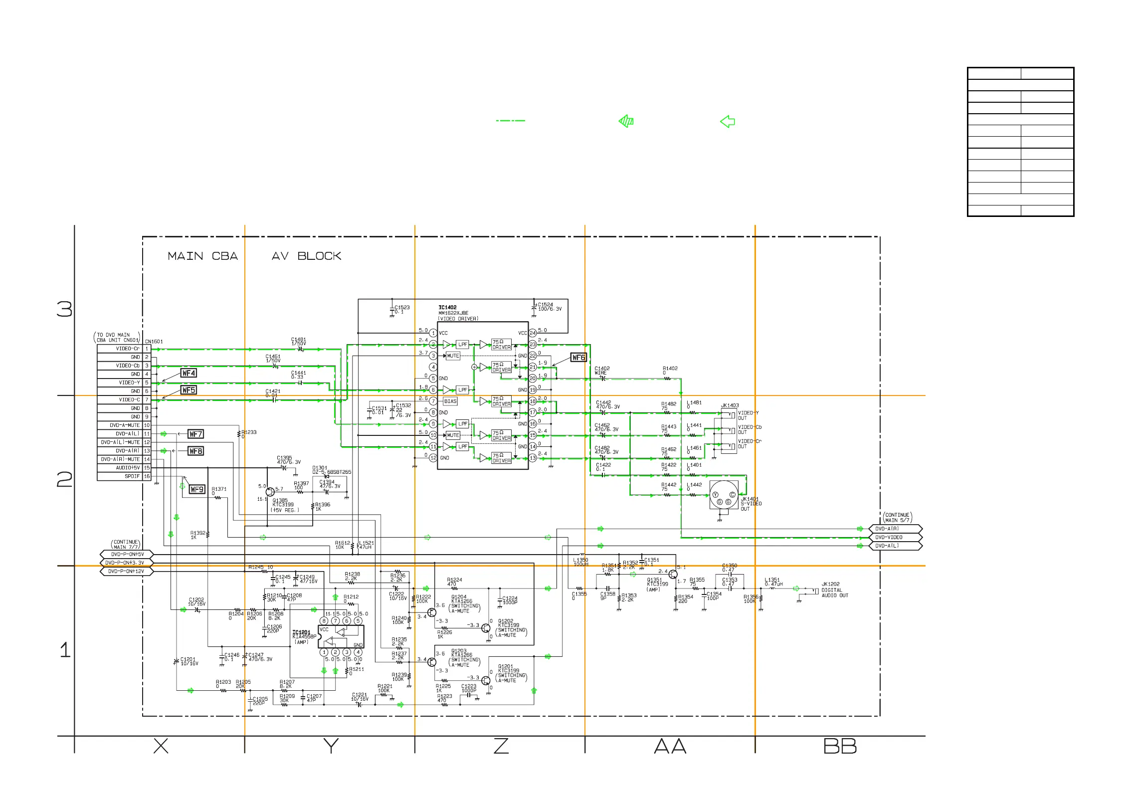
DVD VIDEO SIGNAL
DATA (AUDIO) SIGNAL
DVD AUDIO SIGNAL
Main 4/7 Schematic Diagram < VCR Section >
1-11-9
1-11-10
H94X1SCM4
MAIN 4/7
Ref No. Position
IC1201 Y-1
IC1402 Z-3
Q1201 Z-1
Q1202 Z-1
Q1203 Z-1
Q1204 Z-1
Q1351 AA-1
Q1385 Y-2
CN1601 X-3
TRANSISTORS
ICS
CONNECTOR