EasyManua.ls Logo

Envicool EIA Series - Menu Structure Diagram; Maintenance Guidelines; Daily Maintenance

Envicool EIA Series
31 pages
Print Icon
To Next Page IconTo Next Page
To Next Page IconTo Next Page
To Previous Page IconTo Previous Page
To Previous Page IconTo Previous Page
Loading...
Shenzhen Envicool Technology Co., Ltd.
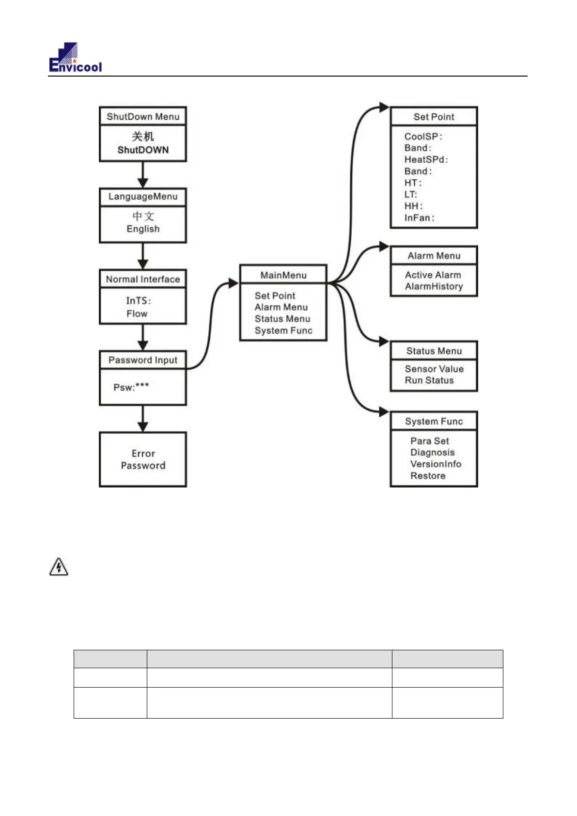
4.7.2 Menu structure
5. Maintenance
To ensure the normal operation of the air conditioner, please perform regular maintenances for it by
referring to Table 5.1.
Hazard!
All the maintenances should be performed by qualified professionals. Please disconnect the power and
communication & alarm output cables of the air conditioner before any maintenance and do not reconnect
them until the maintenance is completed.
5.1 Daily maintenance
Check item
Step description
Maintenance cycle
Wiring Visually check if the wiring is loose 12 months
Fan
abnormalities
Turn the fan to check if it is smooth and if there is
any abnormal noise
12 months
EIA series air conditioner user manual
12