EasyManua.ls Logo

Escea EF5000 - Page 6

Escea EF5000
13 pages
Print Icon
To Next Page IconTo Next Page
To Next Page IconTo Next Page
To Previous Page IconTo Previous Page
To Previous Page IconTo Previous Page
Loading...
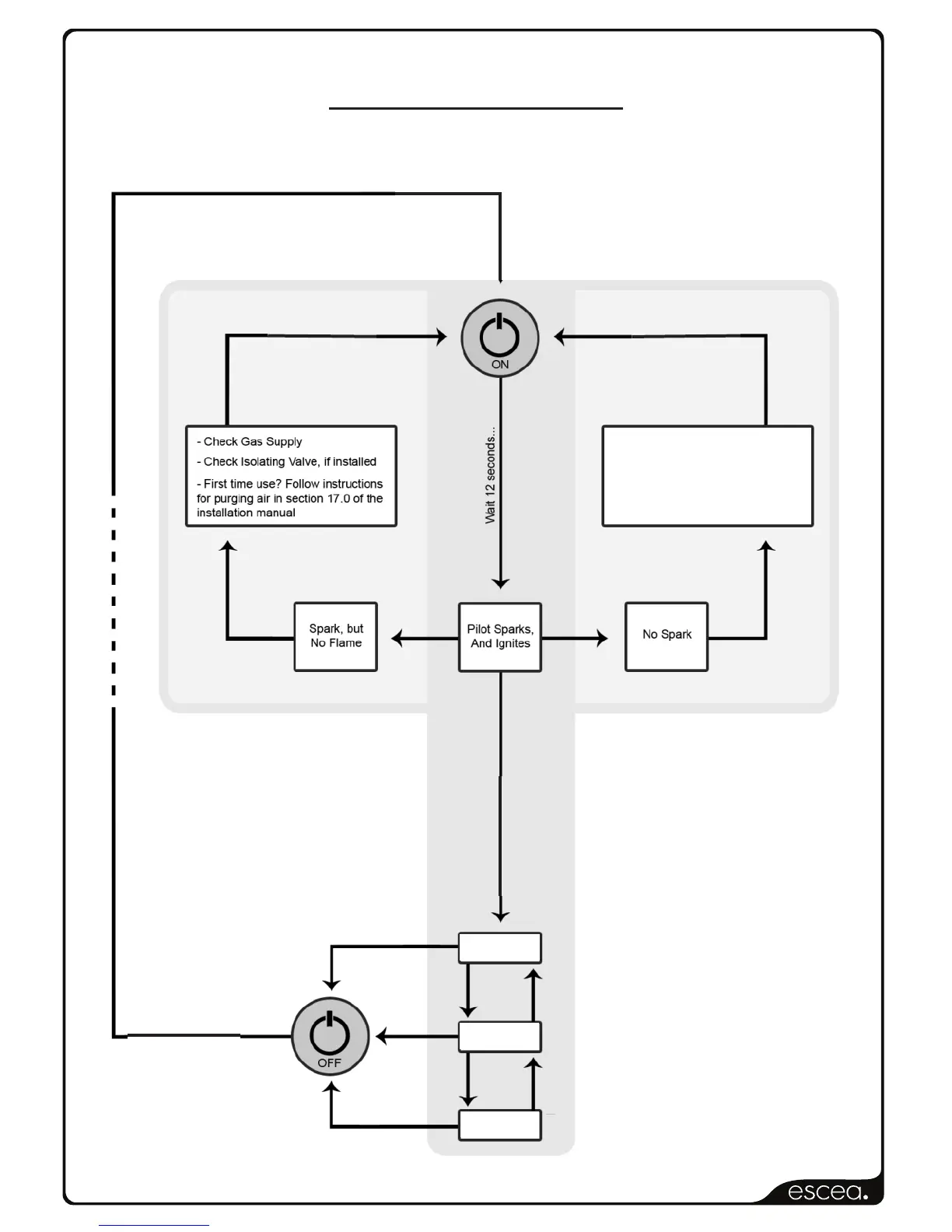
Basic Operation
Wait 15 seconds...
High
Low
Pilot
Flame Up Flame Up
Flame Down Flame Down
-Check batteries are charged
and inserted correctly.
-Check that the cable connecting
the fascia to the fireplace is
connected.

Other manuals for Escea EF5000

Related product manuals