EasyManua.ls Logo

Esoteric n-05 - Faire Les Branchements

Esoteric n-05
64 pages
Print Icon
To Next Page IconTo Next Page
To Next Page IconTo Next Page
To Previous Page IconTo Previous Page
To Previous Page IconTo Previous Page
Loading...
28
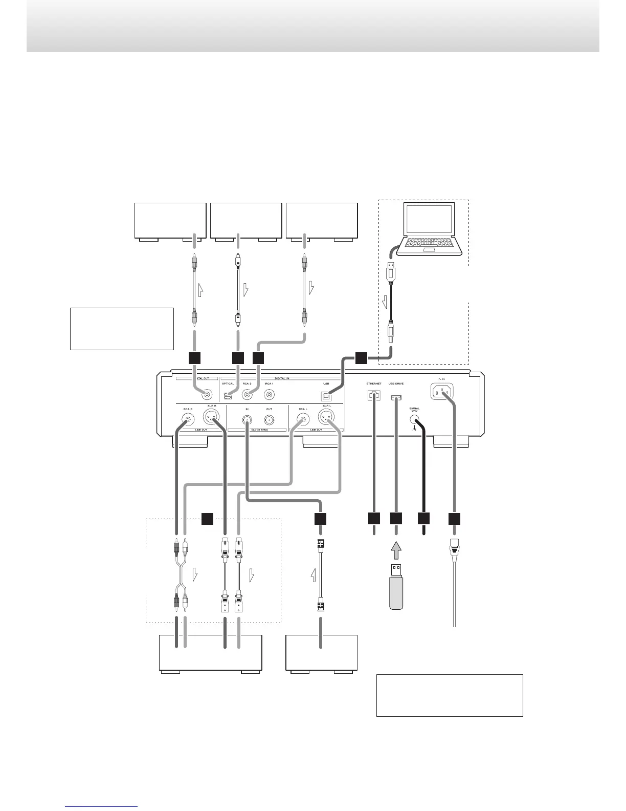
Faire les branchements
V
Précautions lors des branchements
o Après avoir terminé tous les autres branchements, insérez la fiche du cordon d’alimentation dans une prise secteur.
o Lisez les modes d’emploi de tous les appareils qui seront connectés et suivez leurs instructions.
E
H
B
A
I
C
B
D
LLRR
F G
La sortie numérique peut
être mise en ou hors
service (page 37).
Câbles audio RCA
Câbles XLR
Câble USB
Branchez un jeu
de câbles de l’un
ou l’autre des
types.
Câble coaxial RCA
Câble LAN
Câble coaxial RCA
Câble coaxial BNC
Amplificateur stéréo
Ordinateur
Équipement
à sortie audio
numérique
Équipement
à sortie audio
numérique
Appareil produisant un
signal d’horloge
(G-01, G-02 etc.)
ENTRÉE NUMÉRIQUE
(COAXIALE)
SORTIE NUMÉRIQUE
(COAXIALE)
SORTIE NUMÉRIQUE
(OPTIQUE)
SORTIE D’HORLOGE
Entrée audio
(LINE IN, etc.)
Câble numérique optique
Amplificateur AV
ou enregistreur
numérique
(enregistreur de
CD, platine MD,
etc.)
La polarité des prises XLR peut être
réglée pour avoir comme point chaud
la broche 2 ou 3 (page 37).
Clé USB
Faites cette connexion si vous
utilisez cette unité comme
convertisseur USB N/A.
Prise secteur
Cordon d’alimentation secteur fourni