EasyManua.ls Logo

EuropAce otimmo EIH 5220V - 4. OTHER INSTALLATION REQUIREMENTS; Countertop Protection and Airflow

EuropAce otimmo EIH 5220V
27 pages
Print Icon
To Next Page IconTo Next Page
To Next Page IconTo Next Page
To Previous Page IconTo Previous Page
To Previous Page IconTo Previous Page
Loading...
8
If your counter is produced from porous materials that tend to
swell if in contact with humidity and water, to better protect the
cutout, use proper sealants on the edge which woul d prevent a ny
penetration of humidity and water. Chamfer all exposed edges of
decorative laminates to prevent further chipping. Cutout radius
corners and file them to ensure smooth edges and pre vent corner
cracking. Rough edges and inside corners that are not rounded
as well as forced fits can contribute to cracking of countertop
lamina
te.
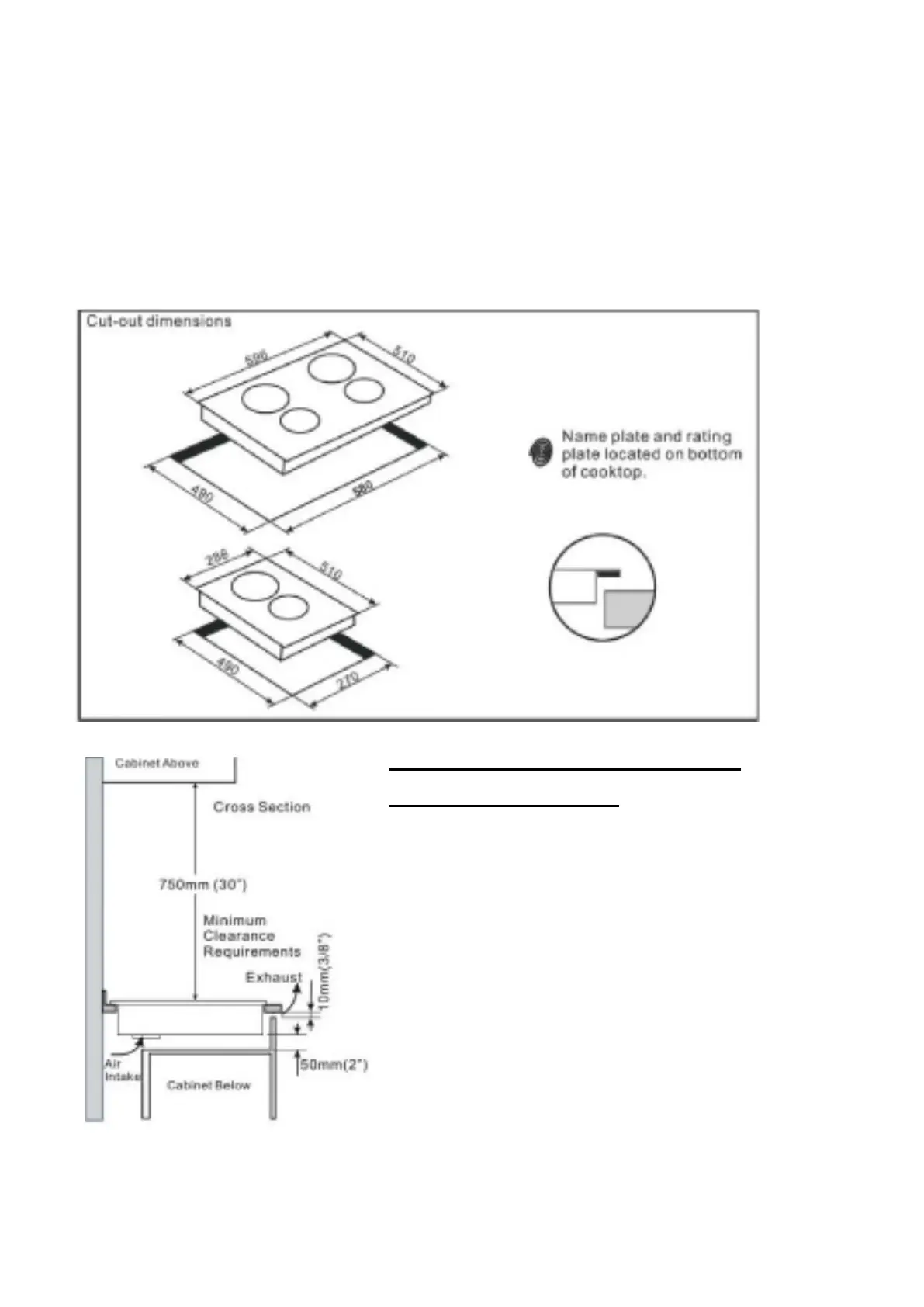
4. OTHER INSTALLATION
REQUIREMENTS
During cooking, the built-in fan inside the
cooktop will operate constantly to keep the
internal components cool. The air intake is
on the bottom of the cooktop box, and the
warm air exhaust is located on the back of
the rim, as shown on the obstructed, the
cooktop safeties will either diminish the
power output or shut down the unit. We
suggest that you should periodically check
that there is an object (dust, paper, etc.)
that could obstruct the air inlet under your
induction cooktop. Although induc
tion
cooktop heat rejection is minimal and the
unit does not create any fumes in operation, such a unit must be
installed
.