EasyManua.ls Logo

Everwell MKTH1213E-16 - Page 41

Default Icon
73 pages
Print Icon
To Next Page IconTo Next Page
To Next Page IconTo Next Page
To Previous Page IconTo Previous Page
To Previous Page IconTo Previous Page
Loading...
Air Conditioner Service Manual
41
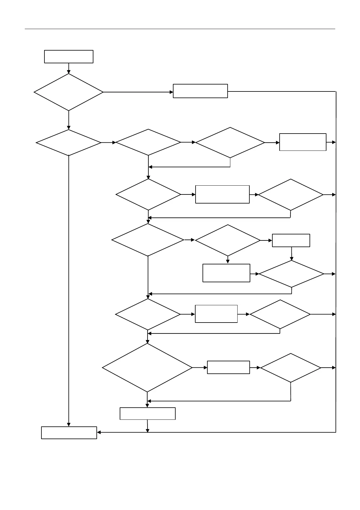
3.2.12 P4 ---ODU Discharge temperature overheating protection
Display P4
ODU temperature
higher than 60?
Normal protection
Unit operate?
ODU location
acceptable?
Enough space for
ventilation?
Adjust ODU
installation
Condenser too
dirty? or filter
blocked?
IDU/ODU fan motor
running slowly or
stopped?
Capillary blocked?
Is the unit gas
pressure normal?
(cooling0.8-1.3Mpa,
heating2.0-3.6Mpa)
Replace ODU
PCB
Clean IDU filter or
ODU condenser.
Fan blade
blocked?
Adjust
Replace fan
motor or PCB
Replace
capillary
Charge gas
End
Yes
P4 disappear?
Problem solved?
Problem solved?
No
Yes
No
Yes
No
No
Yes
Yes
Yes
No
No
No
Yes
Yes
No
Yes
No
Yes
Yes
Yes
No
No
No
Yes
No
Problem solved?

Related product manuals