EasyManua.ls Logo

Ewent EW3948 - Stromausfall; USV-Ausgänge; Batterie und Ladevorgang

Ewent EW3948
112 pages
Print Icon
To Next Page IconTo Next Page
To Next Page IconTo Next Page
To Previous Page IconTo Previous Page
To Previous Page IconTo Previous Page
Loading...
5
|
DEUTSCH
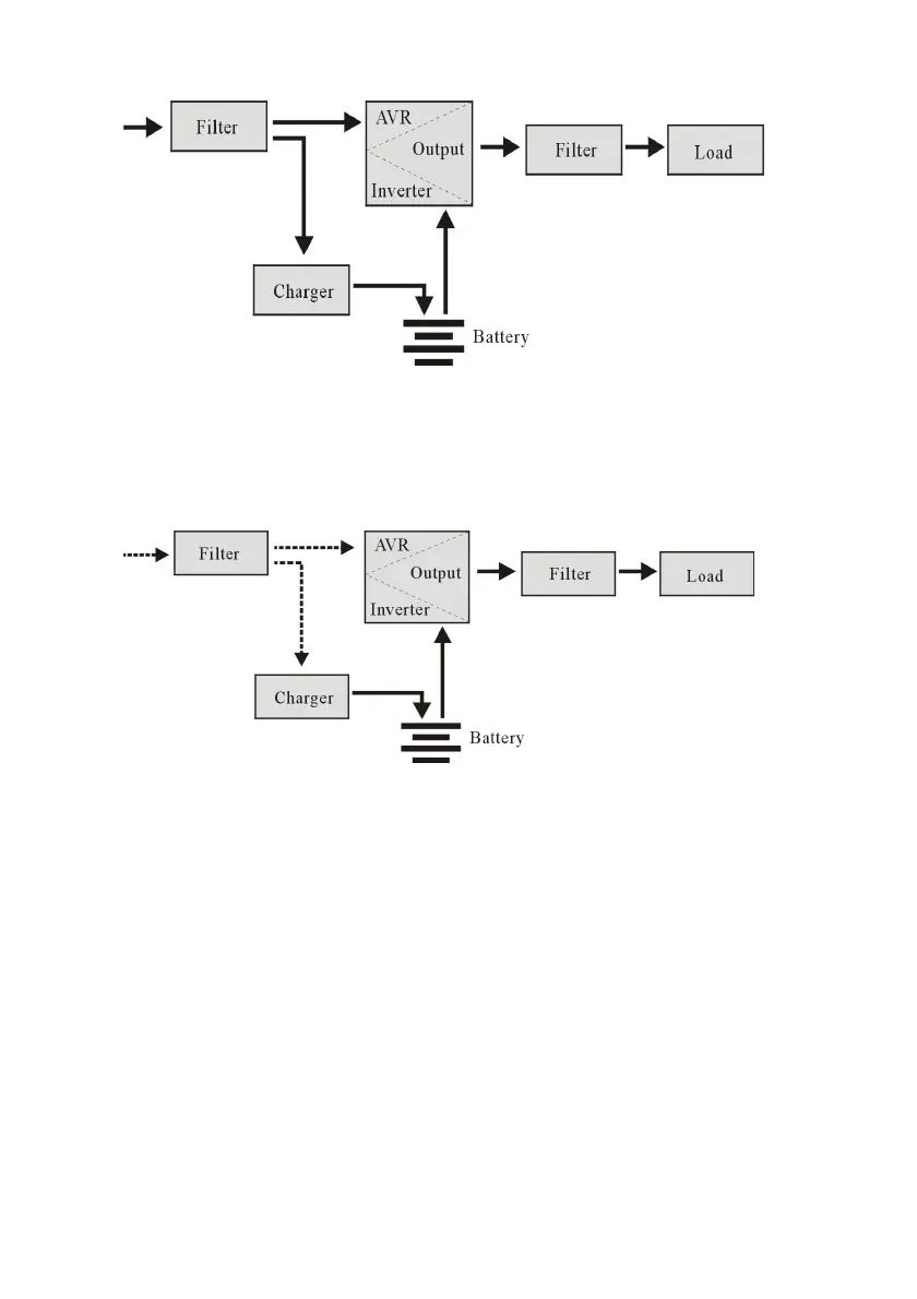
3.2 Stromausfall
Wenn der Strom ausfällt, versorgt die Batterie den Inverter mit Strom; dieser passiert
den Filter und wird zum Gerät weitergeleitet; dies gewährleistet kontinuierliche
Stromversorgung.
3.3 USV-Ausgänge
Die USV hat folgende Anschlüsse:
• 1 serielle RS232-Schnittstelle
• 1 USB-Anschluss
• Ausgangsanschlüsse (die Anzahl unterscheidet sich je nach Modell)
3.4 Batterie und Ladevorgang
1. Wenn die USV an den Netzstrom angeschlossen ist, lädt das Ladegerät die
Batterie in etwa 10 Stunden vollständig auf.
2. Wenn die Batterie aufgebraucht ist, schalten Sie die USV bitte aus und laden die
Batterie mindestens 10 Stunden auf. Schalten Sie die USV dann ein.

Table of Contents