EasyManua.ls Logo

Ewent EW3948 - Panne de CA; Sorties UPS; Batterie Et Recharge

Ewent EW3948
112 pages
Print Icon
To Next Page IconTo Next Page
To Next Page IconTo Next Page
To Previous Page IconTo Previous Page
To Previous Page IconTo Previous Page
Loading...
5
|
FRANÇAIS
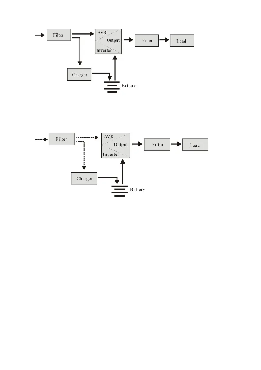
3.2 Panne de CA
En cas de panne de CA, la batterie alimentera l'inverseur puis appliquera le filtre pour
alimenter l'équipement, de sorte à assurer une alimentation continue.
3.3 Sorties UPS
L’UPS a les connexions suivantes:
• 1 port série RS232
• 1 port USB
• Connexions de sortie
3.4 Batterie et recharge
Quand l'UPS est connecté au CA, le chargeur rechargera pleinement la batterie
en environ 10 heures.
Lorsque la batterie est épuisée, éteignez l'UPS et rechargez la batterie pendant
au moins 10 heures. Puis allumez l'UPS

Table of Contents