EasyManua.ls Logo

Ewent EW3948 - AC Failure Operation; Battery and Charging

Ewent EW3948
112 pages
Print Icon
To Next Page IconTo Next Page
To Next Page IconTo Next Page
To Previous Page IconTo Previous Page
To Previous Page IconTo Previous Page
Loading...
5
|
ENGLISH
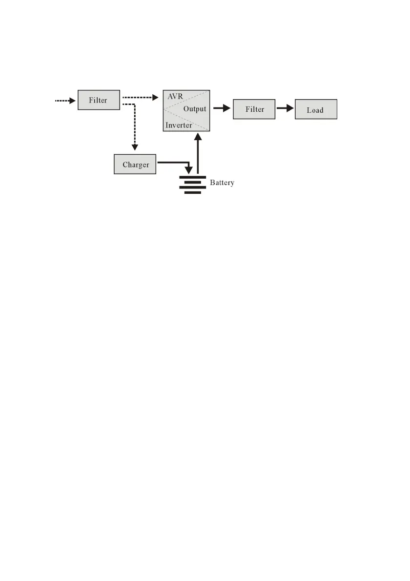
3.2 AC Failure
When AC fails, the battery will supply power to the inverter and then passes filter and
provide power for the equipment, ensuring the continuous power supply.
3.3 Connections of the UPS
The UPS has the following connections:
1 RS232 serial port
1 USB port
Output connections
3.4 Battery and Charging:
When the UPS is connected to AC, the charger will charge the battery fully in
about 10 hours.
When the battery is used up, please turn off the UPS and charge the battery for a
least 10 hours when. Then turn on the UPS
4.0 Main Features
4.1 Unattended Operation
Please connect the UPS to AC and press the ON button on the front panel, the
UPS is turned on and the AC outputs stabilized voltage.
When AC fails, UPS will supply power to the equipment immediately. And when
the battery is used up, UPS will turn off automatically.
When AC comes back, UPS will turn on automatically.
4.2 Protection
Battery discharge protection: when the battery discharges and the UPS is in
inverter mode, the UPS will check and monitor the working status of the battery;
when the battery voltage drops to the limited lowest voltage, the inverter will turn

Table of Contents