EasyManua.ls Logo

FBD FBD550 - Page 37

FBD FBD550
37 pages
Print Icon
To Previous Page IconTo Previous Page
To Previous Page IconTo Previous Page
Loading...
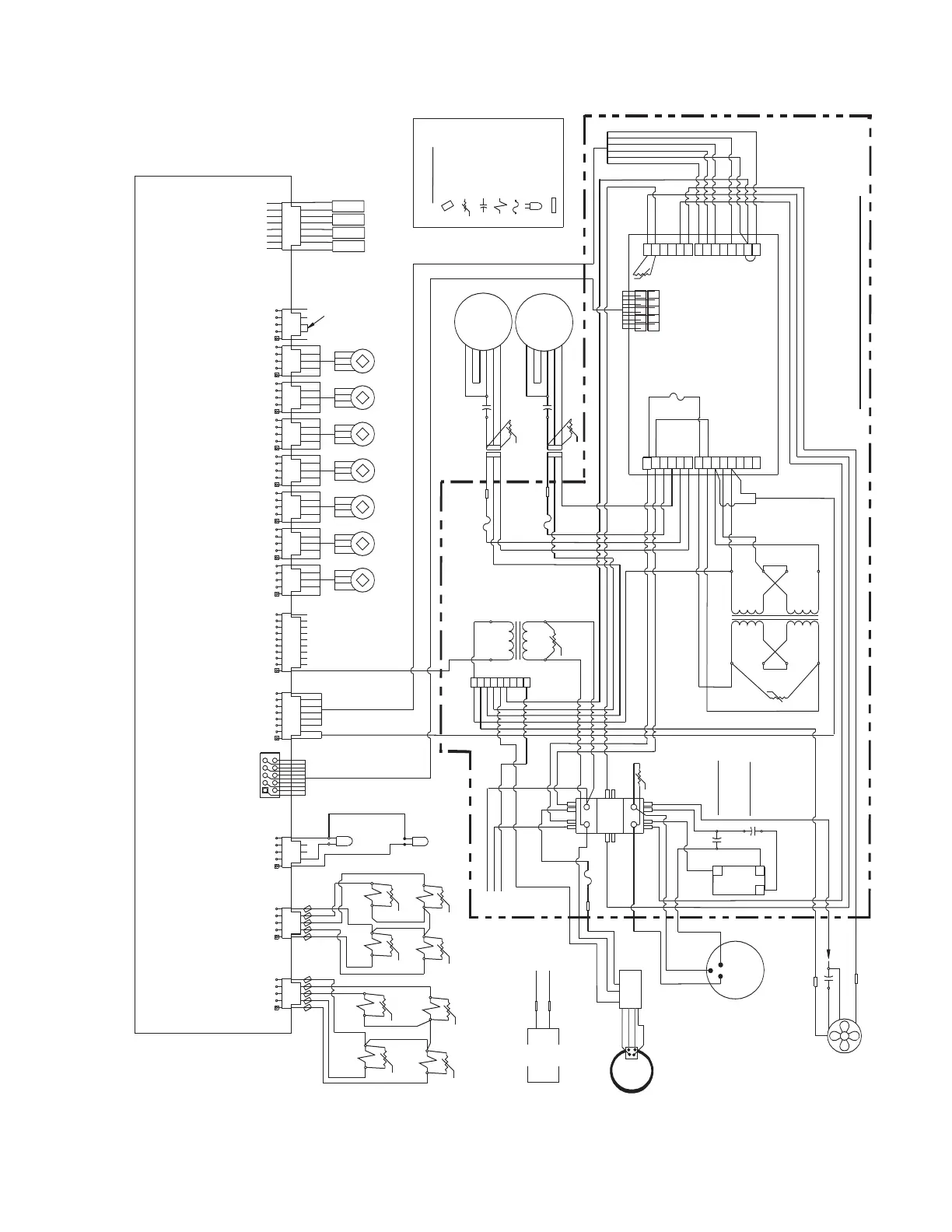
14.3 WIRING DIAGRAM/50-60HZ SCHEMATIC
34

Table of Contents

Related product manuals