EasyManua.ls Logo

FBD FBD550 - Flow Diagram;Schematic

FBD FBD550
37 pages
Print Icon
To Next Page IconTo Next Page
To Next Page IconTo Next Page
To Previous Page IconTo Previous Page
To Previous Page IconTo Previous Page
Loading...
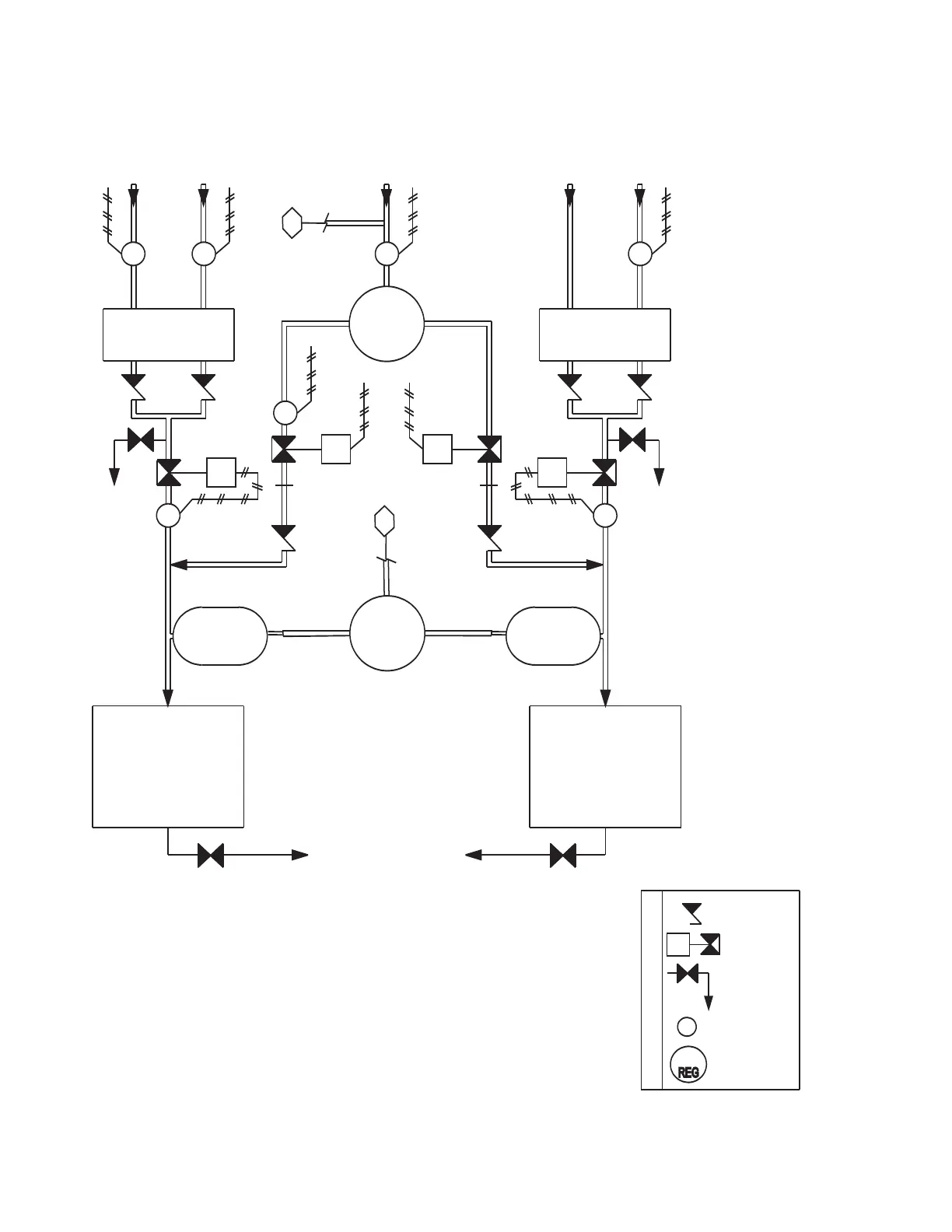
14.2 FLOW DIAGRAM/SCHEMATIC
33
VALVEVALVE
LEGENDLEGEND
COCO
22
REGULATORREGULATOR
PRESSUREPRESSURE
TRANSDUCERTRANSDUCER
SOLENOIDSOLENOID
CHECKCHECK
VALVEVALVE
COCO
22
REG
PP
SS
PRODUCT DISPENSERPRODUCT DISPENSER
PRODUCT DISPENSERPRODUCT DISPENSER
LL
EE
GG
NN
DD
H2O
IN
SYRUP
IN
H2O
IN
SYRUP
IN
P
A
CO2
IN
P
P
P
BRIX ADJUSTER
CO2
REG
BRIX ADJUSTER
P
S
P P
S
SS
CO2 INJECT
CHAMBER
EXPANSION
CHAMBER
EXPANSION
CHAMBER
L SIDE
FREEZE
CO2 INJECT
0.25
0.039
0.25
0.039
A
CO2
REG
(PRESET,
RELIEVING)
CHAMBER
R SIDE
FREEZE

Table of Contents

Related product manuals