EasyManua.ls Logo

Ferris 5900201 - Page 92

Ferris 5900201
98 pages
Print Icon
To Next Page IconTo Next Page
To Next Page IconTo Next Page
To Previous Page IconTo Previous Page
To Previous Page IconTo Previous Page
Loading...
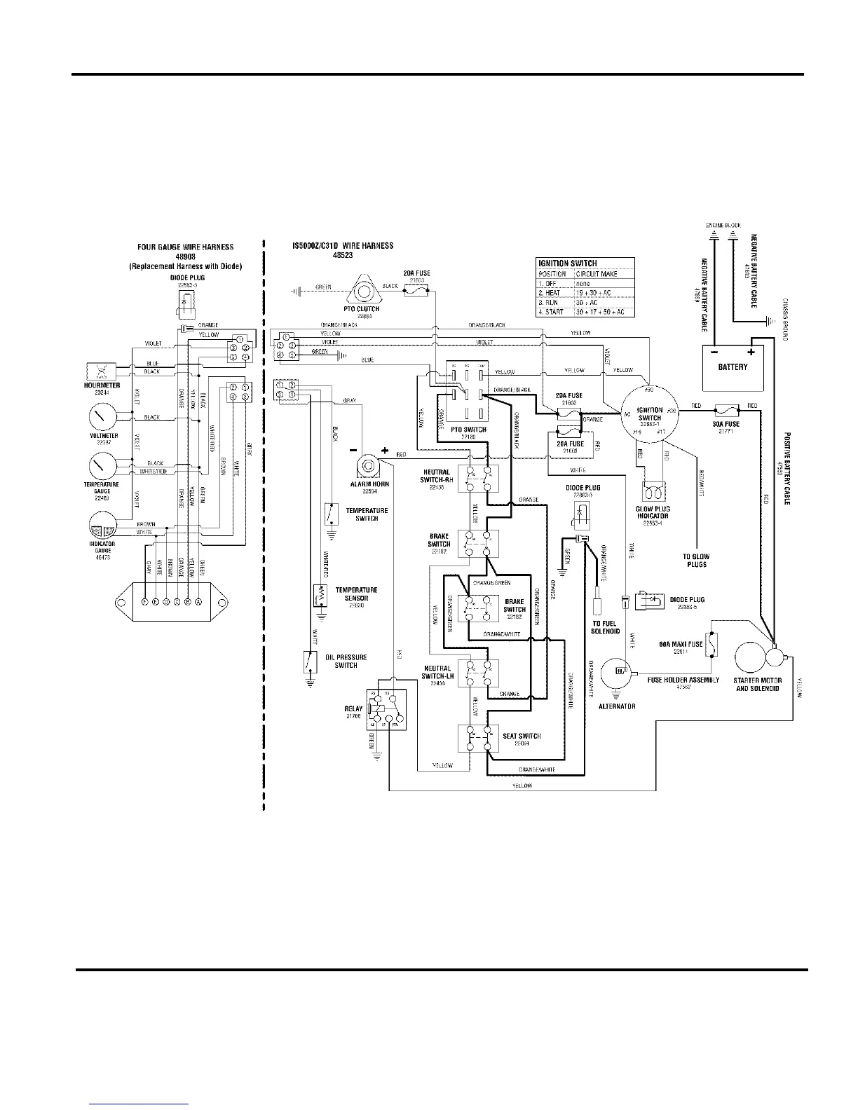
Electrical Schematic - Operator Presence/Safety Circuit
(S/N: 1291 & above)
168esci1
The above parts group applies to the following Mfg. Nos.:
2007
92
© Copyright Briggs and Stratton. All Rights Reserved.
5901070
(
S/N: 1226 & above
)
(
IS5000Z/C3
5901074
(
S/N: 1226 & above
)
(
IS5000Z/C3
5901071
(
S/N: 1226 & above
)
(
IS5000Z/C3
TP 400-7168-11-5Z-F

Related product manuals