EasyManua.ls Logo

Fiamma F65 Eagle 66 - Power Supply Connection

Fiamma F65 Eagle 66
56 pages
Print Icon
To Next Page IconTo Next Page
To Next Page IconTo Next Page
To Previous Page IconTo Previous Page
To Previous Page IconTo Previous Page
Loading...
Fiammastore
20
EN
Installation instructions
FR
Instructions de montage
ES
Instrucciones de montaje
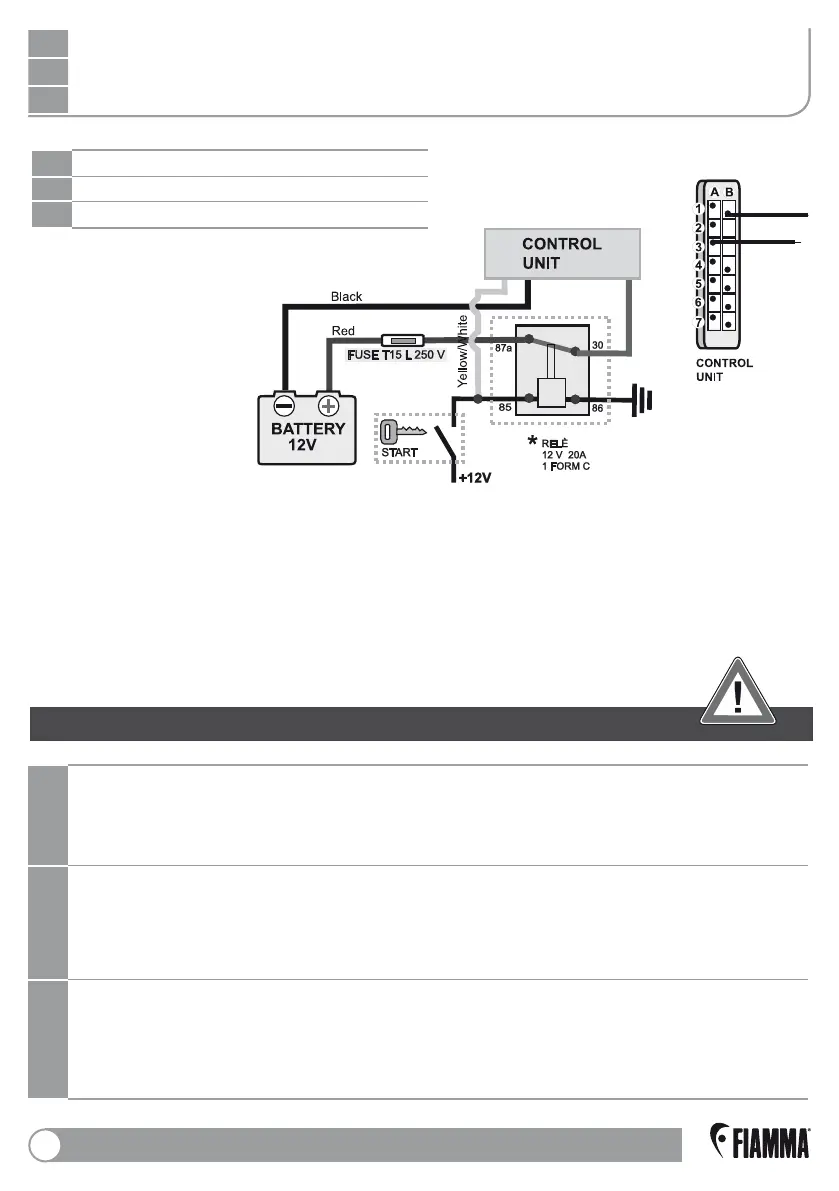
EN
We advice to make the electric connections as indicated on the diagram. When the ignition
key is turned, the relay (*not supplied) cuts off the current to the electric motor, to avoid any
accidental opening of the awning when the vehicle is moving.
It is recommended to use the supplied fuse (15A) to prevent damage to the engine / circuit.
FR
Nous vous conseillons d’effectuer les branchements électriques comme indiqué sur le
schéma. Après avoir tourné la clé de contact en position de mise en route, le relais (*non
fourni) coupe le courant du moteur électrique afin d’éviter toute ouverture accidentelledu
store quand le véhicule est en mouvement. Pour éviter tout dommage au moteur/circuit, il est
recommandé d’utiliser le fusible livré de série (15A).
ES
Aconsejamos efectuar las conexiones eléctricas como en el esquema indicado, una vez
girada la llave de puesta en marcha en la posición de encendido, el relais (*no suministrado
de serie) corta la corriente al motor eléctrico, para evitar cualquier apertura casual del toldo
con el toldo en movimento. Se recomienda utilizar el fusible suministrado (15A) para evitar
daños en el motor / circuito.
IMPORTANT WICHTIG CUIDADO
Red
Black
EN
Supply connection 12V
FR
Branchement d’alimentation 12V
ES
Conexión de alimentación 12V

Related product manuals