EasyManua.ls Logo

Fleet Power 2000 - INSTALLATION OPTION 1; 15, 20 or 30 Amp Shore Power Inverter Runs Entire Panel

Default Icon
40 pages
Print Icon
To Next Page IconTo Next Page
To Next Page IconTo Next Page
To Previous Page IconTo Previous Page
To Previous Page IconTo Previous Page
Loading...
90-0115-00
10/97 Fltman.pm65
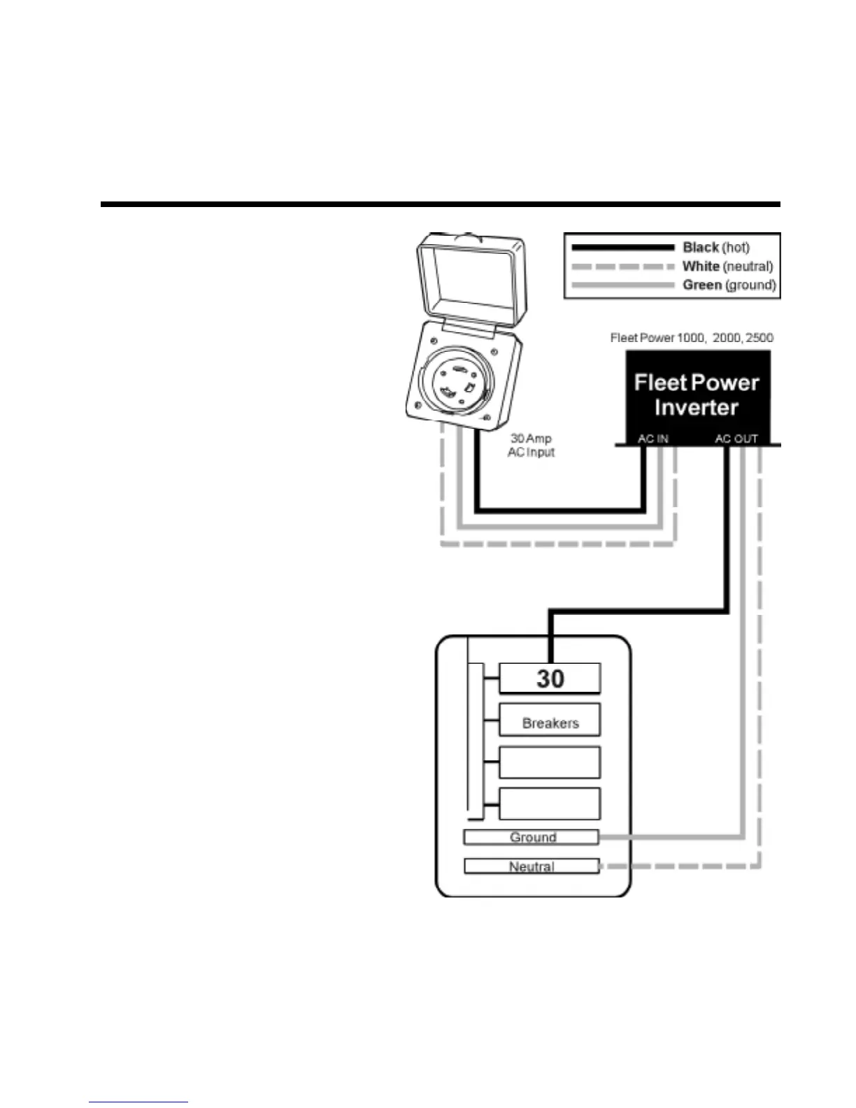
INSTALLATION OPTION 1
29
15, 20 or 30 Amp Shore Power
Inverter Runs Entire Panel
In this system, the shore power is
the only external AC power source
available. The entire circuit breaker
panel is connected to the output of
the inverter/charger. Take these
things into consideration are:
1. When you unplug from shore
power, be sure to turn OFF any appli-
ances or tools that you do not want on the
inverter. This will prevent overloading the
inverter or a rapid discharge of the battery
bank.
2. Power Sharing should be set for
the same value as the input shore power
breaker.
3. If a converter or battery charger
was originally wired into the system, it
should be disconnected. Do not allow a
converter/charger to operate on the in-
verter power. This type of power loop will
only discharge the batteries.
4. Fleet Power 1000 has 15 Amp
transfer only.
5. Use the hardwire output for 30 Amp
transfer on the Fleet Power 2000, and
2500.

Related product manuals