EasyManua.ls Logo

Fleet Power 2000 - INSTALLATION OPTION 3; 50 Amp Shore Power;Generator Inverter Runs 30 Amp Sub-Panel.

Default Icon
40 pages
Print Icon
To Next Page IconTo Next Page
To Next Page IconTo Next Page
To Previous Page IconTo Previous Page
To Previous Page IconTo Previous Page
Loading...
90-0115-00
10/97 Fltman.pm65
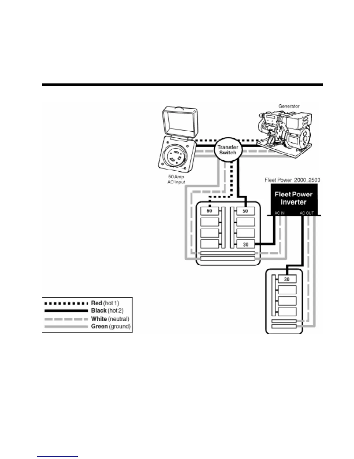
INSTALLATION OPTION 3
50 Amp Shore Power/Generator
Inverter Runs 30 Amp Sub-Panel.
In this system the main circuit
breaker panel contains many loads
that will not operate from the
inverter such as air conditioning,
stove, water or space heater. The
AC receptacle circuits are removed
from the main circuit breaker panel
and a 30 Amp sub-panel is installed.
A 30 Amp branch circuit breaker on the
main panel feeds the AC input of the
inverter/charger, and feeds the sub-panel
through the inverter's internal transfer
switch.
31

Related product manuals