EasyManua.ls Logo

FORST ST8 D 55 - Electrical Circuit Diagrams

FORST ST8 D 55
54 pages
Print Icon
To Next Page IconTo Next Page
To Next Page IconTo Next Page
To Previous Page IconTo Previous Page
To Previous Page IconTo Previous Page
Loading...
Page 49
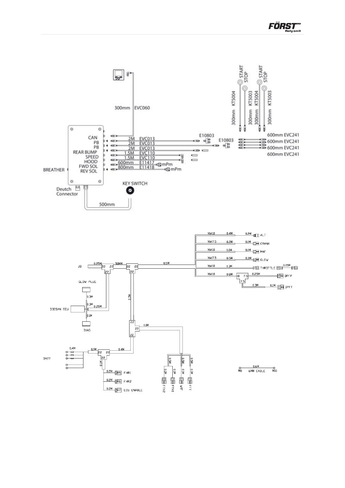
6.15 Electrical Circuit Diagrams
6.15.1 Touch Sensors
6.15.2 Wiring Harness

Related product manuals