EasyManua.ls Logo

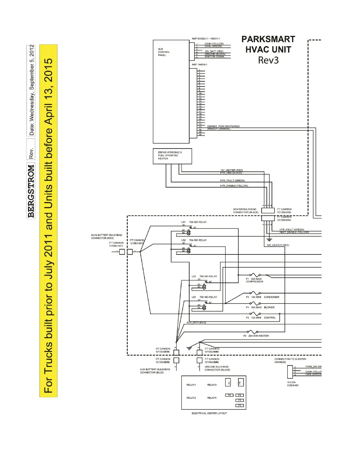
freightliner Park Smart - Page 20

freightliner Park Smart
33 pages
Print Icon
To Next Page IconTo Next Page
To Next Page IconTo Next Page
To Previous Page IconTo Previous Page
To Previous Page IconTo Previous Page
Loading...
21