EasyManua.ls Logo

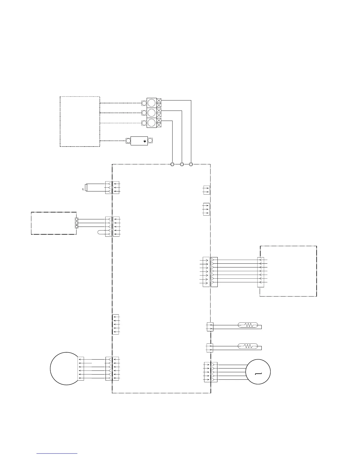
Friedrich MR18Y3F - Indoor PCB Circuit Diagram

Friedrich MR18Y3F
19 pages
Print Icon
To Next Page IconTo Next Page
To Next Page IconTo Next Page
To Previous Page IconTo Previous Page
To Previous Page IconTo Previous Page
Loading...
CN6
2P-SCN
REMOTE CONTROL UNIT
CONTROLLER PCB ASSY
K04CP-0504WSE-C1
CONTROL UNIT
EZ-0051FHSE
INDOOR PCB CIRCUIT DIAGRAM
Model : MW18Y3F
2006.02.20 5
CN3-1 BLACK
CN3-2 BLACK
CN2-1 BLACK
CN2-2 BLACK
CN7-1 RED
CN7-2 ORANGE
CN7-3 YELLOW
CN7-4 PINK
CN7-5 BLUE
CN4-6 RED
CN4-4 BLACK
CN4-3 WHITE
CN4-2 YELLOW
CN4-1 BLUE
CN3-1
CN3-2
CN3-3
CN3-4
CN3-5
CN10-2 WHITE
CN10-1 RED
CN10-3 BLACK
CN3-2 WHITE
CN3-1 RED
CN3-4 WHITE
CN3-5 WHITE
CN3-7 WHITE
CN3-8 WHITE
CN3-9 WHITE
1
7
6
5
4
3
2
1
7
6
5
4
3
2
1
5
4
3
2
1
5
4
3
2
6
2
3
4
5
1
1
3
1
3
1
2
CN11
B2B-XH
W1
WHITE
W2
BLACK
W3
RED
CN12
B3B-XH
1
5
4
3
2
1
2
1
2
CN5
2P-SAN
CN2
53325-0510
CN3
S7B-ZR-3.4
ZHR-07
CN7
B3B-XASK
CN10
B5B-XASK
CN8
BS5P-SHF-1AA
TEST
CN1
S5 (6-5) B-XARK
FAN MOTOR
LOUVER
PIPE TEMPERATURE THERMISTOR
ROOM TEMPERATURE THERMISTOR
CONTROLLER PCB ASSY
INDICATOR PCB ASSY
CN201
JB20-07HG
EX-OUT
EX-I N
OUTDOOR UNIT
TERMINAL BOARD
TERMINAL FUSE
103
N
L
SERIAL
EARTH
EARTH
TERMINAL
N
L
3
F. M.
M
EXTERNAL COMMUNICATION CONNECTOR
K02CB-0300HSE-D0
K04CP-0500HSE-C1

Related product manuals