EasyManua.ls Logo

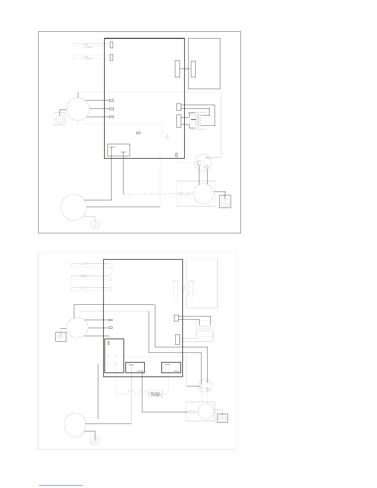
Frigidaire FAC125P1A-D - SLO3 Cooling Wiring Diagram 202025190058; SLO3 115 V Cooling and Heater Wiring Diagram 202025190056

Frigidaire FAC125P1A-D
71 pages
Print Icon
To Next Page IconTo Next Page
To Next Page IconTo Next Page
To Previous Page IconTo Previous Page
To Previous Page IconTo Previous Page
Loading...
SLO3 Cooling --- 202025190058
CN 1
CN3
EVAPORATOR SENSOR
P2
P3
CN1
P9
CN4
CN6
CN5
AMBIENT SENSOR
BL U E
RED
B LUE (or WHI TE)
Y /G( or G REE N)
BL U E
P11
B LACK
YELLOW
WH I TE
P4
RE D
BLACK
3
4
RY7
BROWN( or BLACK)
DISPLAY BOARD
CONTROL BOARD
BL U E
CAP
M
~
POW ER
FAN
M
~
TR ANS
SU
P10
COMP
P7
Y/G
H
M
L
COMP.
C
S
R
SLO3 115V Cooling & Heater--- 202025190056
CN1
CN3
EV APORATO R SE NSO R
P2
P3
POWER
CN1
P10
P8
P9
CN4
CN6
CN5
AM BI ENT S EN SO R
CN7
RE D
RY6
WHI TE
GRE EN
BLUE
P7
P1 1
BLA CK
Y
E
L
L
O
W
W HITE
P4
RED
BLA CK
RY7
BLA CK
HEAT ER
RED
DISPLAY BOARD
CONTROL BOARD
Y/G
YEL LO W
RED
DAHT SENSOR
BLUE
FA N
M
~
TRANS
E
L
S
U
3
4
CO M P
M
~
3
4
RED
CAP
BLA CK
BLU E
BLUE
N
H
M
L
WHITE
COMP.
C
S
R
51

Table of Contents

Related product manuals