EasyManua.ls Logo

Fronius MagicWave 3000 Comfort - Circuit Diagrams: Transtig 2200 Comfort

Fronius MagicWave 3000 Comfort
216 pages
To Next Page IconTo Next Page
To Next Page IconTo Next Page
To Previous Page IconTo Previous Page
To Previous Page IconTo Previous Page
Loading...
210
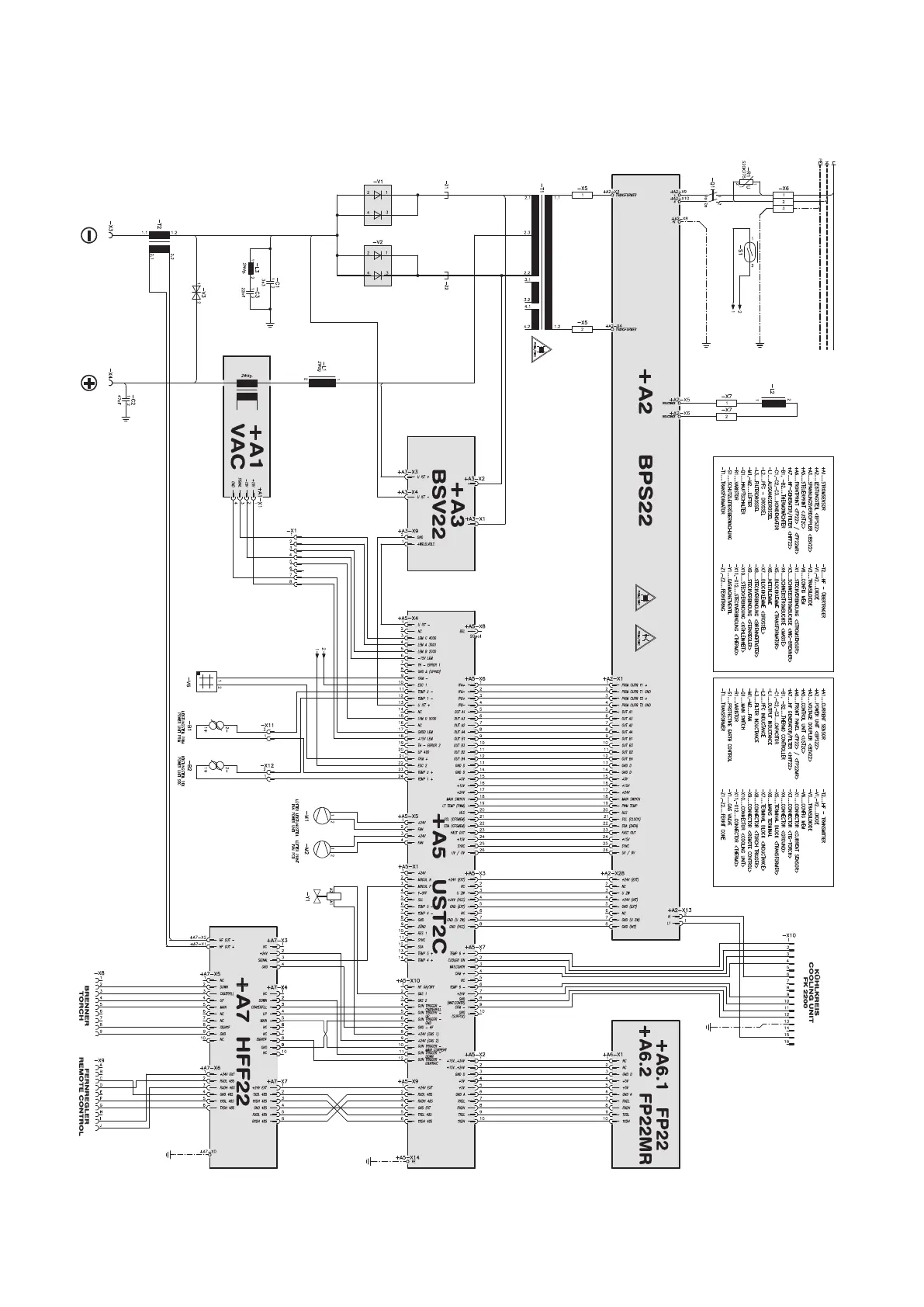
Circuit diagrams: TransTig 2200 Comfort
V 14.12.2010

Table of Contents

Related product manuals