EasyManua.ls Logo

FScurtis SE30 - System Flow Chart and Components Function

Default Icon
42 pages
Print Icon
To Next Page IconTo Next Page
To Next Page IconTo Next Page
To Previous Page IconTo Previous Page
To Previous Page IconTo Previous Page
Loading...
Curtis-Toledo Rotary Compressor CAP862
Operations and Maintenance Manual
Chapter 4 Page 1
Chapter 4
System flow chart and components function
A. System flow chart and components function
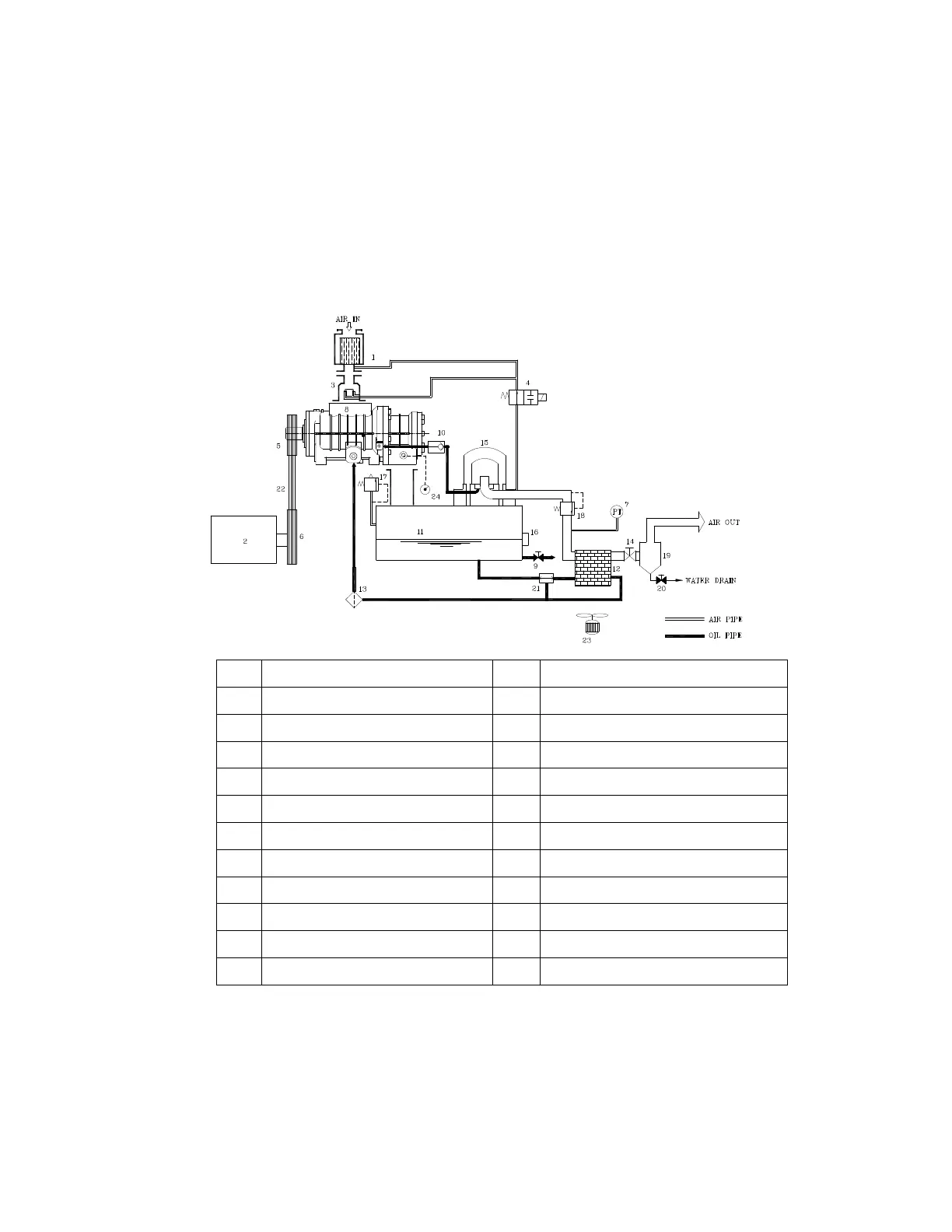
SE20-50 System Flow Chart
1 Air intake filter 13 Oil filter
2 Motor 14 Air outlet ball valve
3 Intake valve 15 Oil separator
4 2-way solenoid valve 16 Oil level gauge
5 Pulley air end side 17 Pressure relief valve
6 Pulley motor side 18 Minimum pressure valve
7 Pressure transmitter 19 Water separator (optional)
8 Air end 20 Drain valve
9 Drain valve 21 Thermostatic valve
10 Oil return check valve 22 Belt
11 Separator tank 23 Fan
12 Radiator 24 Thermocouple

Related product manuals