EasyManua.ls Logo

Fujitsu AGYF14LAC - INDOOR PCB CIRCUIT DIAGRAM; Controller PCB Assembly (Main PCB)

Fujitsu AGYF14LAC
26 pages
Print Icon
To Next Page IconTo Next Page
To Next Page IconTo Next Page
To Previous Page IconTo Previous Page
To Previous Page IconTo Previous Page
Loading...
CN8-5 BLUE
CN8-4 PINK
CN8-3 YELLOW
CN8-2 ORANGE
CN8-1 RED
CN5-5 BLUE
CN5-4 PINK
CN5-3 YELLOW
CN5-2 ORANGE
CN5-1 RED
CN2-5 BLUE
CN2-4 PINK
CN2-3 YELLOW
CN2-2 ORANGE
CN2-1 RED
CN6-1 RED
CN6-2 WHITE
CN6-3 BLACK
CN12-5 BLUE
CN12-4 PINK
CN12-3 YELLOW
CN12-2 ORANGE
CN12-1 RED
CN17-7 RED
CN17-4 BLACK
CN17-3 WHITE
CN17-2 YELLOW
CN17-1 BLUE
CN10-6 RED
CN10-4 BLACK
CN10-3 WHITE
CN10-2 YELLOW
CN10-1 BLUE
CN2-1 BLACK
CN2-2 BLACK
CN3-1 GRAY
CN3-2 GRAY
CN13-1
CN13-4
CN13-5
CN13-6
CN13-7
CN13-3
CN13-2
CN18-4 BLUE
CN18-2 BLUE
CN18-3 BLACK
CN18-1 BLACK
CN11-9 RED
CN11-8 WHITE
CN11-7 WHITE
CN11-6 WHITE
CN11-5 WHITE
CN11-4 WHITE
CN11-3 WHITE
CN11-2 WHITE
CN11-1 WHITE
1
2
3
4
5
6
7
1
2
1
2
2
1
1
2
3
4
1
2
3
4
5
6
7
7
6
5
4
3
2
1
8
9
8
9
1
2
3
4
5
6
7
3
4
5
6
7
8
9
2
1
8
9
6 5 4
3
2
1
6
5
43
21
3
4
5
2
1
3
4
5
2
1
3
4
5
6
2
1
3
4
5
6
2
1
3
4
5
2
1
7
6
5
4
3
2
1
6
5
4
3
2
1
RED
WHITE
BLACK
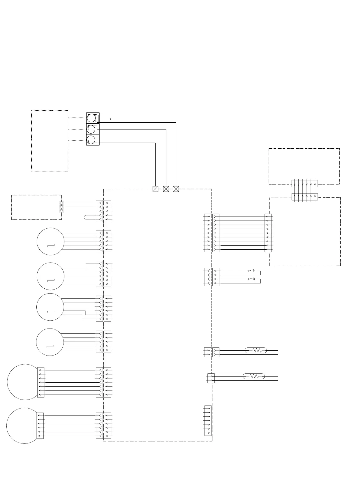
TM2
22007
TM1
22007
TM5
22007
CN6
B05B-XASK
CN2
SJH20-05WS
CN5
SJH20-06WS
CN8
B06B-PASK
CN12
B05B-PASK
CN17
B07B-XARK
CN10
B06B-XARK
CN11
B09B-PASK
CN18
B04B-PASK
CN3
B02B-PASK
CN1
2P-SAN
CN13
B7B-PH
CN201
JB20-09HG
CN202
JB20-06HG
CN203
JB20-06HG
THERMISTOR ( PIPE TEMP. )
THERMISTOR ( ROOM TEMP. )
M
M
M
M
F M
F M
FAN MOTOR
( LOWER )
FAN MOTOR
( UPPER )
DAMPER LOCK
( LEFT )
DAMPER LOCK
( RIGHT )
LOUVER
( UP / DOWN )
REMOTE CONTROL
TERMINAL
THERMAL
FUSE 102
1
2
3
L
N
SERIAL
OUTDOOR UNIT
CONTROLLER PCB ASSEMBLY
( MAIN PCB )
AGYF09LAC : K06CS-0703HSE-C1
AGYF12LAC : K06CS-0704HSE-C1
AGYF14LAC : K06CS-0705HSE-C1
DERECTION
DAMPER CROSED
LIMIT SWITCH
9900424015
DAMPER OPEN
DETECTION
INDICATOR PCB ASSEMBLY
K06DD-0700HSE-F0
DAMPER
2010.03.29 7
CONTROL UNIT
AGYF09LAC : EZ-0070CHSE
AGYF12LAC : EZ-0070DHSE
AGYF14LAC : EZ-0070EHSE
INDOOR PCB CIRCUIT DIAGRAM
TEST

Related product manuals