EasyManua.ls Logo

Fujitsu AOYR09LCC - Page 15

Fujitsu AOYR09LCC
108 pages
Print Icon
To Next Page IconTo Next Page
To Next Page IconTo Next Page
To Previous Page IconTo Previous Page
To Previous Page IconTo Previous Page
Loading...
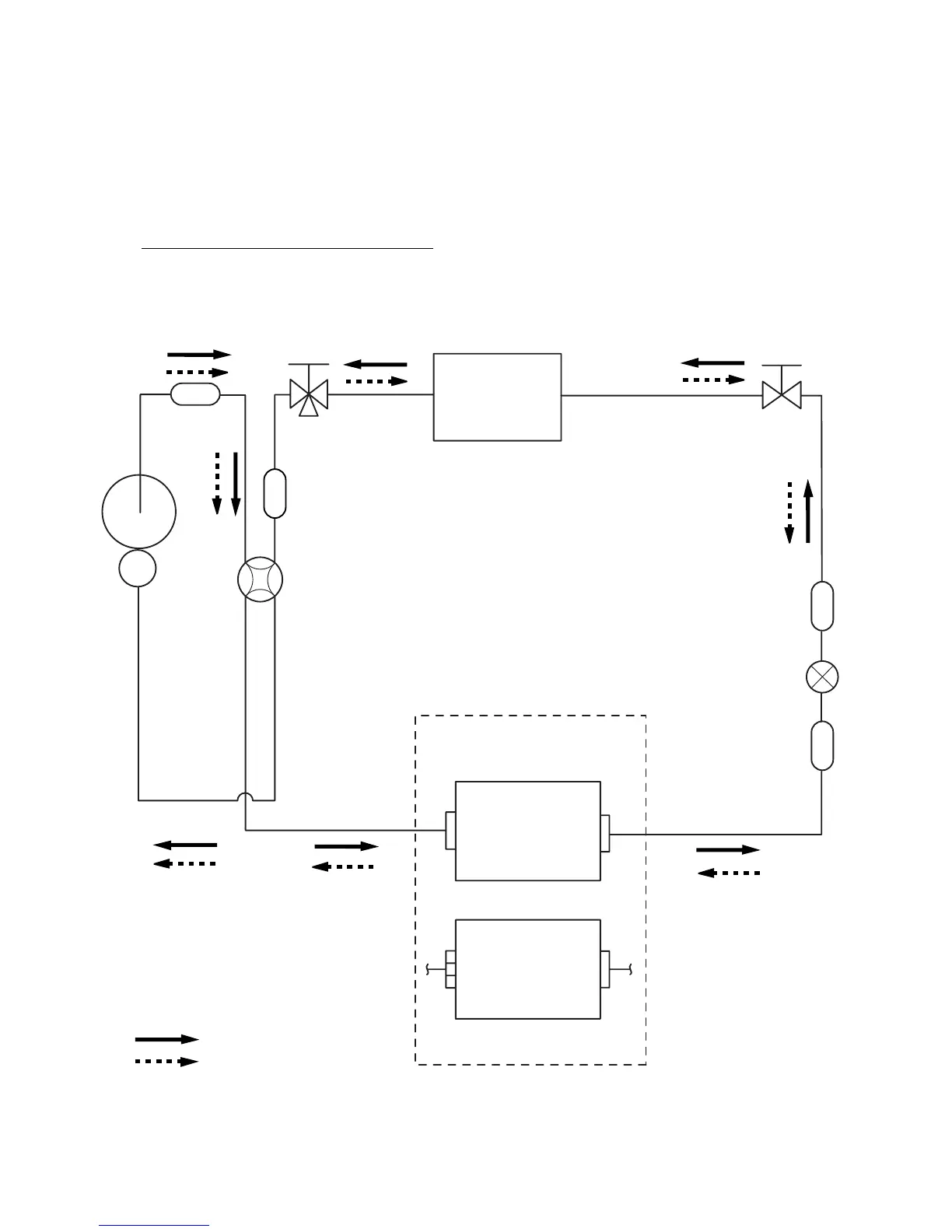
REFRIGERANT SYSTEM DIAGRAM
2-Way
valve
Strainer
Strainer
3-Way
valve
Muffler
Muffler
4-Way valve
Expansion valve
Heat exchanger
( INDOOR )
Heat exchanger
( OUTDOOR )
AOYS09LDC
(2Pass)
AOYR12LCC
AOYS12LDC
(4Pass)
Compressor
Cooling
Heating
ASYB09LDC / AOYS09LDC
ASYB12LDC / AOYS12LDC
Models : ASYA12LCC / AOYR12LCC
03-02

Other manuals for Fujitsu AOYR09LCC

Related product manuals