EasyManua.ls Logo

Fujitsu AOYR09LCC - Page 16

Fujitsu AOYR09LCC
108 pages
Print Icon
To Next Page IconTo Next Page
To Next Page IconTo Next Page
To Previous Page IconTo Previous Page
To Previous Page IconTo Previous Page
Loading...
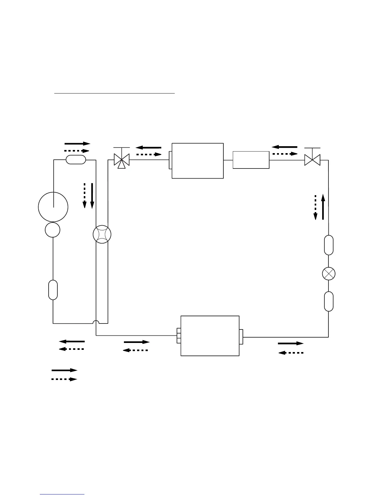
REFRIGERANT SYSTEM DIAGRAM
2-Way
valve
Strainer
Strainer
Sub-heat
exchanger
( INDOOR )
3-Way
valve
Muffler
4-Way valve
Expansion valve
Heat exchanger
( INDOOR )
Heat exchanger
( OUTDOOR )
Sub-accumulator
Compressor
Cooling
Heating
ASYA18LCC / AOYR18LCC
Models : ASYA14LCC / AOYR14LCC
03-03

Other manuals for Fujitsu AOYR09LCC

Related product manuals