EasyManua.ls Logo

Fujitsu ASUH30LPAS - 4. Refrigerant Circuit

Fujitsu ASUH30LPAS
90 pages
Print Icon
To Next Page IconTo Next Page
To Next Page IconTo Next Page
To Previous Page IconTo Previous Page
To Previous Page IconTo Previous Page
Loading...
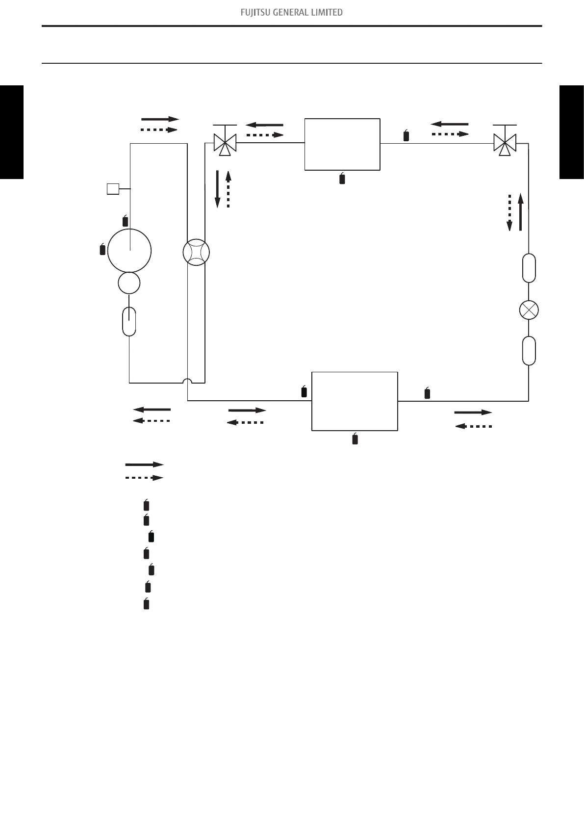
4. Refrigerant circuit
4-1. Models: AOUH30LPAS1 and AOUH36LPAS1
: Cooling
: Heating
Th
C
Th
R
Th
D
Th
PI
Th
O
Th
HO
Th
C
: Thermistor (Compressor temperature)
: Thermistor (Discharge temperature)
: Thermistor (Outdoor temperature)
: Thermistor (Heat Exchanger Out temperature)
Th
D
Th
O
Th
HO
: Thermistor (Room temperature)
: Thermistor (Pipe temperature)
Th
R
Th
PI
: Thermistor (Heat Exchanger Med temperature)
Th
HM
Th
HM
Heat exchanger
3-way
valve
3-way
valve
Pressure
switch
4-way valve
Strainer
Strainer
Expansion valve
(INDOOR)
Heat exchanger
(OUTDOOR)
Sub accumulator
Compressor
- 68 -
4-1. Models: AOUH30LPAS1 and AOUH36LPAS1
4. Refrigerant circuit
OUTDOOR UNIT
AOUH30-36LPAS1
OUTDOOR UNIT
AOUH30-36LPAS1

Table of Contents

Other manuals for Fujitsu ASUH30LPAS

Related product manuals