EasyManua.ls Logo

Fujitsu ASYG09KMCC - Refrigerant Circuit; Model: AOYG36 KBTA5

Fujitsu ASYG09KMCC
567 pages
Print Icon
To Next Page IconTo Next Page
To Next Page IconTo Next Page
To Previous Page IconTo Previous Page
To Previous Page IconTo Previous Page
Loading...
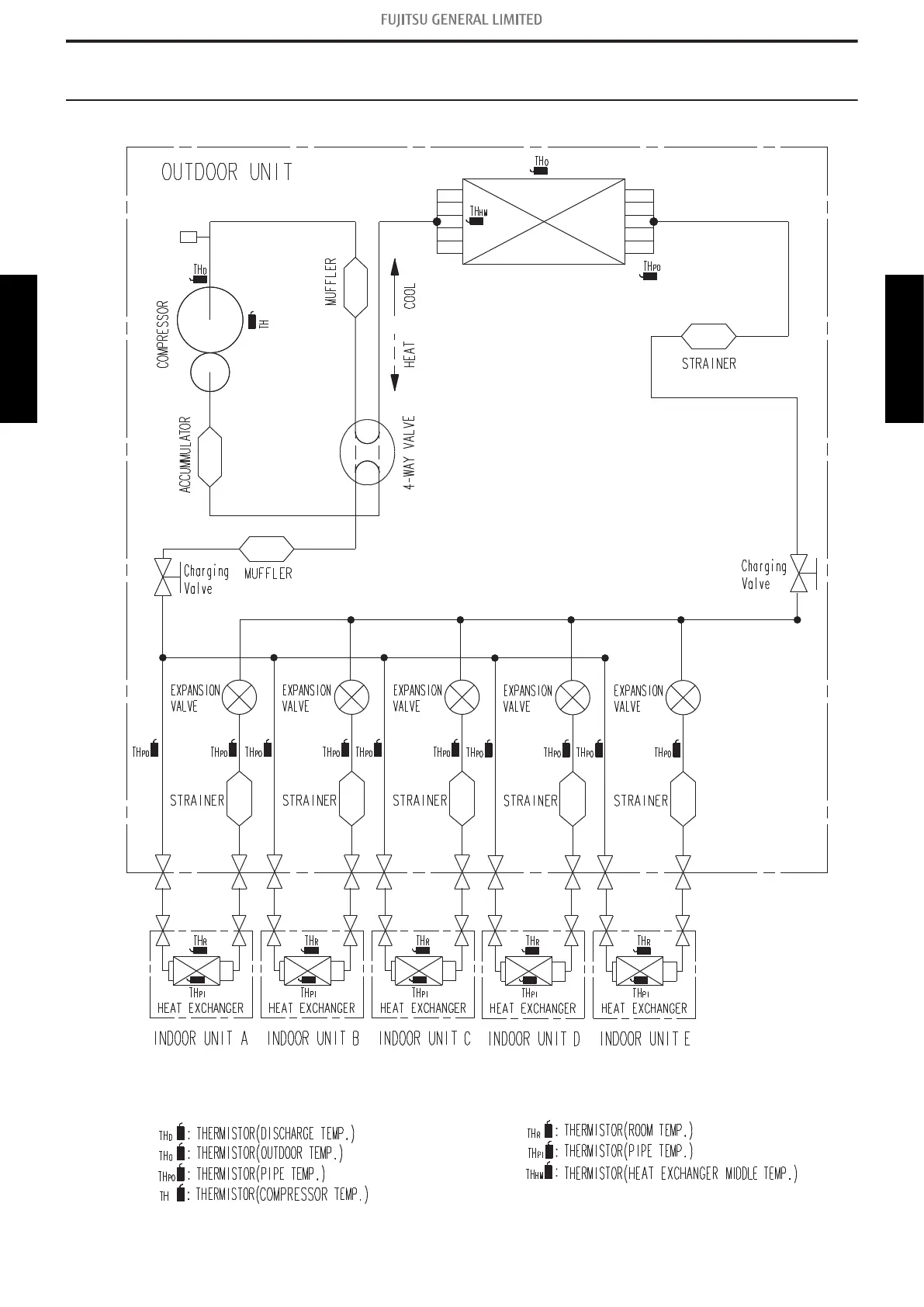
4. Refrigerant circuit
4-1. Model: AOYG36KBTA5
C
C
Pressure
switch
CONDENSER
- 476 -
4-1. Model: AOYG36KBTA5
4. Refrigerant circuit
OUTDOOR UNIT
AOYG36KBTA5
OUTDOOR UNIT
AOYG36KBTA5

Table of Contents

Other manuals for Fujitsu ASYG09KMCC

Related product manuals