EasyManua.ls Logo

FUNAI D8A-A4110DB - Page 29

FUNAI D8A-A4110DB
75 pages
Print Icon
To Next Page IconTo Next Page
To Next Page IconTo Next Page
To Previous Page IconTo Previous Page
To Previous Page IconTo Previous Page
Loading...
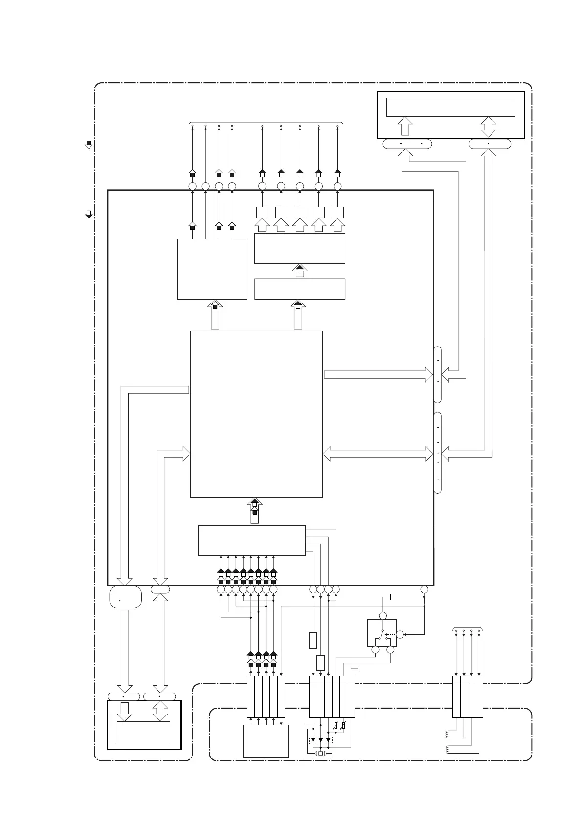
1-11-7
E8G00BLD
Digital Signal Process Block Diagram
C16
D18
A17
B15
DVD-LD 8
CD-LD 10
PD-MONI 7
FS(+) 2
FS(-) 3
TS(+) 1
TS(-) 4
CN201
CN201
CN201
IC101 (DIGITAL SIGNAL PROCESS)
FS
FS(+)
CD/DVD
FS(-)
TS(+)
TS(-)
TS
DETECTOR
CD/DVD 19
Q251,Q252
AMP
Q253,Q254
AMP
GND(DVD-PD)
6
GND(CD-PD)
5
GND(LD)
9
RF
SIGNAL
PROCESS
AUDIO
I/F
VIDEO
I/F
VIDEO
ENCODER
SDRAM
100
115
116
113
114
106
104
103
105
62
152
151
146
144
IC103 (FLASH ROM)
FLASH
ROM
FDQ (0-15)
FADR(0-19)
SDRAM DATA(0-15)
PICK-UP
UNIT
TO DVD SYSTEM
CONTROL/SERVO
BLOCK DIAGRAM
DVD MAIN CBA UNIT
IC503 (SDRAM)
SDRAM DATA(0-15)
SDRAM ADDRESS(0-10)
2
13
42
53
~
~
22
26
29
34
~~
159
178
~
99
98
97
1~4 17 18 215 2167~14
21~30 21234~42
1
9
25
16
48
~~
29
36
45
38
~~
DIGITAL
SIGNAL
PROCESS
EXT MEMORY DATA(0-15)
EXT MEMORY ADDRESS(0-19)
SDRAM ADDRESS(0-10)
D/A
D/A
131
139
Y(I/P)
C
VIDEO-Y(I/P)
VIDEO-C
D/A
129
Pr/Cr
VIDEO-Pr/Cr
D/A
130
Pb/Cb VIDEO-Pb/Cb
Y(I)
VIDEO-Y(I)
D/A
138
SPDIF
DVD-AUDIO-MUTE
DVD-AUDIO(R)
DVD-AUDIO(L)
TO DVD
VIDEO/AUDIO
BLOCK
DIAGRAM
DVD AUDIO SIGNAL
DVD VIDEO SIGNAL
IC201 (SW)
4
1
6
3
198
203
~
194 206
209
~
www.freeservicemanuals.info
26/5/2013
World of free manuals

Other manuals for FUNAI D8A-A4110DB

Related product manuals