EasyManua.ls Logo

FUNAI DPVR-7630D - Page 24

FUNAI DPVR-7630D
77 pages
Print Icon
To Next Page IconTo Next Page
To Next Page IconTo Next Page
To Previous Page IconTo Previous Page
To Previous Page IconTo Previous Page
Loading...
1-11-2
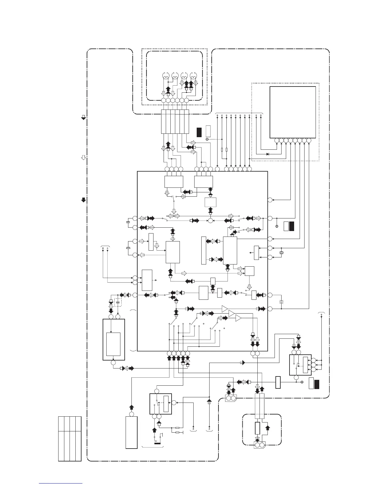
Video Block Diagram
E8B05BLV
IIC-BUS SDA
IIC-BUS SCL
CYLINDER ASSEMBLY
VIDEO(R)-1
VIDEO-COM
VIDEO(L)-1
CN251
1
2
3
(DECK ASSEMBLY)
VIDEO (R)-1
HEAD
SP
HEAD
AMP
EP
HEAD
AMP
REC
FM
AGC
TO SERVO/SYSTEM
CONTROL BLOCK
DIAGRAM
TO SERVO/SYSTEM
CONTROL BLOCK
DIAGRAM
RF-SW
D-REC-H
C-ROTA
D-V-SYNC
H-A-SW
H-A-COMP
V-ENV
LUMINANCE
SIGNAL
PROCESS
CHROMINANCE
SIGNAL
PROCESS
V-ENV
H-A-COMP
H-A-SW
D-V-SYNC
RF-SW/C-ROTA
VIDEO (L)-1
HEAD
VIDEO (L)-2
HEAD
VIDEO (R)-2
HEAD
VIDEO(L)-2
VIDEO-COM
VIDEO(R)-2
4
5
6
TU701 (TUNER UNIT)
IC301
VIDEO SIGNAL PROCESS
/HEAD AMP
IC501 (OSD)
REC-VIDEO SIGNAL
SERIAL
DECORDER
48
50
52
56
24
50
52
19
20
JK101
VIDEO-OUT1
VIDEO-IN1
61
63
96
95
94
93
90
89
88
87
CHARA.
INS.
CCD 1H DELAY
SP
BYPASS
MUTE
PB/EE
IN1
TUNER
IN1
TUNER
MUTE
PB/EE
FRT
IN2
FRT
IN2
AGC
PR
R
Y
C
P
RPRP
EP
Y. DELAY
Y/C
MIX
+
21
7978
AGC
VXO
OSD
CHARACTER
MIX
FBC
1/2
58 59
65
2928
6968
46 43
84
83
71
62
70
D-REC-H
80
BUFFER
Q104
DVD
VCR
TP751
V-OUT
WF3
TP301
C-PB
WF2
VIDEO OUT
MAIN CBA
54
TP504
RF-SW
WF1
OUTPUT-SELECT
DVD-VIDEO
TO
SERVO/SYSTEM
CONTROL BLOCK
DIAGRAM
TO SERVO/SYSTEM
CONTROL BLOCK DIAGRAM
X301
4.43MHz
C-SYNC
C-SYNC
67
IC751
(OUTPUT SELECT)
4
3
5
11109
SW CTL
MODE: SP/RECPB-VIDEO SIGNAL DVD VIDEO SIGNAL
INPUT-SELECT
VIDEO-OUT2
8
VIDEO-IN2
8
10 10
JACK-A CBA
19
20
JK1402
VIDEO
-OUT2
VIDEO
-IN2
CN2017
CN2018
BUFFER
Q103
JK752
VIDEO
-IN
IC1404
(SW)
TO DVD
VIDEO/AUDIO
BLOCK DIAGRAM
<DVD SECTION>
55
COLOR
-IN
DVD
VCR
4
3
5
9
SW CTL
FRONT
B
Comparison Chart of
Models & Marks
Model Mark
DPVR-7630D
DBVR-7730D
DCVR-7830D
A
C
B
TRICK-H
SECAM-H
IC370 (PAL/SECAM DECTECTOR)
PAL/SECAM
DETECTOR
17
14
18
2
16
29
1
28
25
PB-H OUT
44
B

Related product manuals