EasyManua.ls Logo

FUNAI DRV-D2831 - Page 28

FUNAI DRV-D2831
85 pages
Print Icon
To Next Page IconTo Next Page
To Next Page IconTo Next Page
To Previous Page IconTo Previous Page
To Previous Page IconTo Previous Page
Loading...
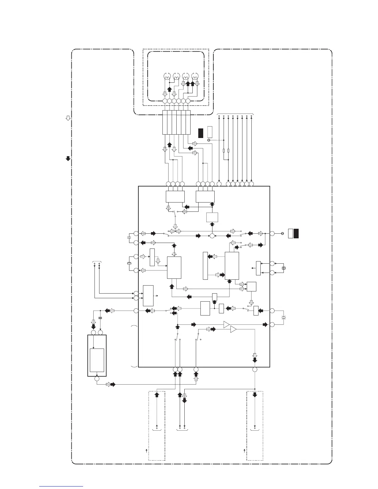
1-11-3
Video Block Diagram
E9709BLV
IIC-BUS SDA
IIC-BUS SCL
CYLINDER ASSEMBLY
VIDEO(R)-1
VIDEO-COM
VIDEO(L)-1
CN251
1
2
3
(DECK ASSEMBLY)
VIDEO (R)-1
HEAD
SP
HEAD
AMP
EP
HEAD
AMP
REC
FM
AGC
TO SERVO/SYSTEM
CONTROL BLOCK
DIAGRAM
TO SERVO/SYSTEM
CONTROL BLOCK
DIAGRAM
TO VIDEO
INPUT SELECT
BLOCK DIAGRAM
RF-SW
D-REC-H
C-ROTA
D-V-SYNC
H-A-SW
H-A-COMP
V-ENV
LUMINANCE
SIGNAL
PROCESS
CHROMINANCE
SIGNAL
PROCESS
V-ENV
H-A-COMP
H-A-SW
D-V-SYNC
RF-SW/C-ROTA
VIDEO (L)-1
HEAD
VIDEO (L)-2
HEAD
VIDEO (R)-2
HEAD
VIDEO(L)-2
VIDEO-COM
VIDEO(R)-2
4
5
6
IC301
VIDEO SIGNAL PROCESS
/HEAD AMP
IC501 (OSD)
VCR-VIDEO
VCR-VIDEO(DUB)
(VCR DVD DUBBING)
DVD-VIDEO(DUB)
PB/EE-VIDEO
REC-VIDEO SIGNAL
SERIAL
DECORDER
48
50
56
50
52
61
96
95
94
93
90
89
88
87
CHARA.
INS.
CCD 1H DELAY
SP
BYPASS
DVD
VCR
MUTE
PB/EE
AGC
PR
R
Y
C
P
RPRP
EP
Y. DELAY
Y/C
MIX
+
21
7978
AGC
VXO
OSD
CHARACTER
MIX
FBC
1/2
58 59
65
2928
6968
46 43
84
83
71
62
70
D-REC-H
80
TP301
C-PB
WF2
MAIN CBA
TP504
RF-SW
WF1
X301
4.43MHz
C-SYNC
C-SYNC
67
MODE: SP/RECPB-VIDEO SIGNAL
TO VIDEO
INPUT SELECT
BLOCK DIAGRAM
TO VIDEO
OUTPUT SELECT
BLOCK DIAGRAM
(DVD VCR DUBBING)
55
COLOR
-IN

Related product manuals