EasyManua.ls Logo

Gallagher T30 - Page 5

Gallagher T30
13 pages
Print Icon
To Next Page IconTo Next Page
To Next Page IconTo Next Page
To Previous Page IconTo Previous Page
To Previous Page IconTo Previous Page
Loading...
3Ennnn Gallagher T30 Reader Installation Note| DRAFT2 | July 2020
Copyright © Gallagher Group Limited Page 5
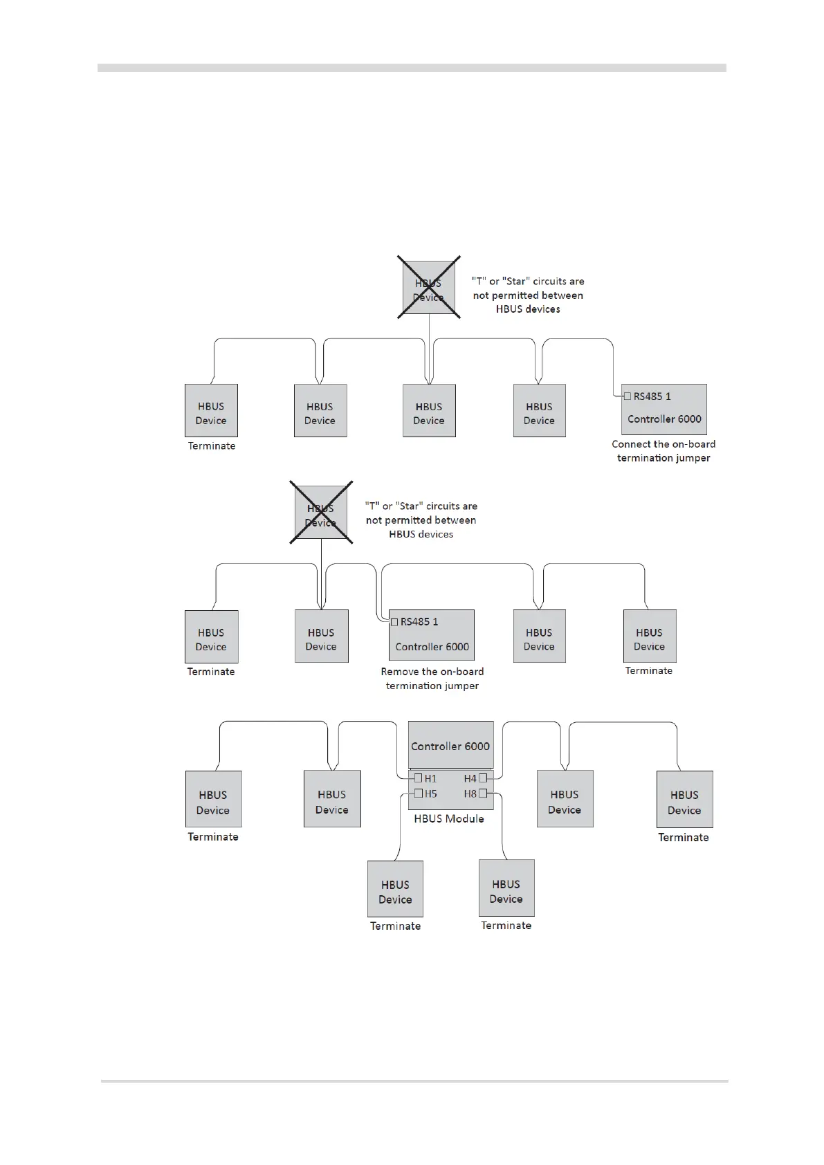
wiring be required, the HBUS 4H/8H Modules and the HBUS Door Module allow multiple HBUS
devices to be individually wired to the one physical location.
The end devices on the HBUS cable should be terminated using 120 ohms resistance. To
terminate the Gallagher Controller 6000, connect the supplied on-board termination jumpers to
the Controller. To terminate the Gallagher T30 Keypad Reader, connect the orange
(termination) wire to the green (HBUS A) wire. Termination is already included at the HBUS
Module, (i.e. each HBUS port is permanently terminated at the module).

Other manuals for Gallagher T30