EasyManua.ls Logo

Garmin GSD 21 - Serial Wiring for the Garmin GSD 21 to a Single GPSMAP 276 C;296;376 C;396

Garmin GSD 21
14 pages
Print Icon
To Next Page IconTo Next Page
To Next Page IconTo Next Page
To Previous Page IconTo Previous Page
To Previous Page IconTo Previous Page
Loading...
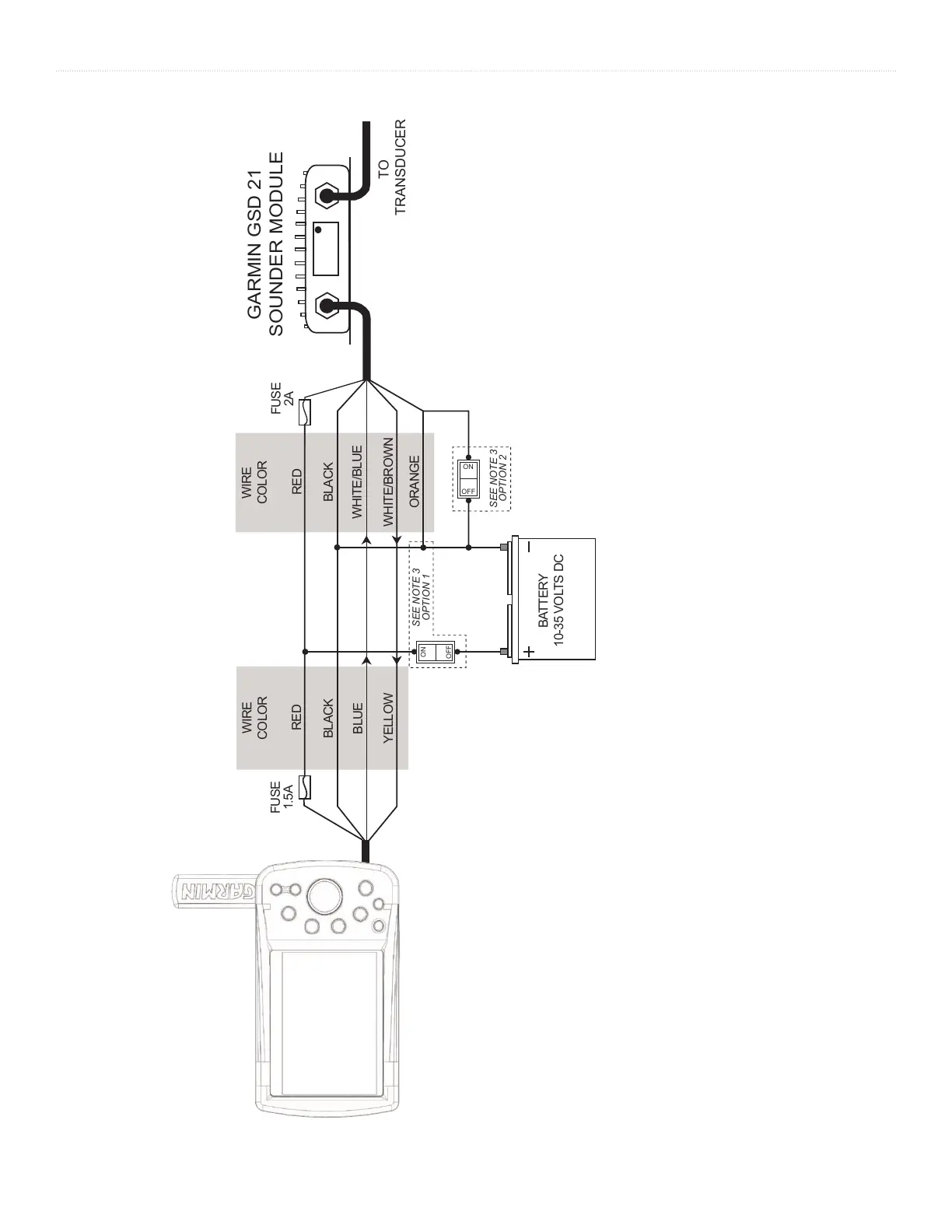
6 GSD 21 Sonar Module
INSTALLATION INSTRUCTIONS
WIRE
COLOR
GARMIN GSD 21
SOUNDER MODULE
BLACK
ORANGE
RED
WHITE/BLUE
BLACK
RED
BLUE
YELLOW
WHITE/BROWN
WIRE
COLOR
FUSE
1.5A
FUSE
2A
TO
TRANSDUCER
ON
OFF
SEE NOTE 3
OPTION 1
ON
OFF
SEE NOTE 3
OPTION 2
BATTERY
10-35 VOLTS DC
Serial Wiring for the Garmin GSD 21 to a Single GPSMAP 276C/296/376C/396
Notes:
1. You can extend the serial/power wiring of the GSD 21 power/data cable up to 100 ft (30 m) total length. Use the CANet
Extension Cable or 22 AWG, 4-conductor shielded cable for data connections and 18 AWG for power.
2. Ground the drain wire at the display unit. Do not ground the drain wire on the sonar unit.
3. The Orange wire must be pulled low (-) in order for the GSD 21 to power on.
Option 1: If the GSD 21 is wired to a circuit that is switched on the Red (+) wire, connect the Orange wire to ground.
The GSD 21 and the GPSMAP 276C/296/376C/396 turn on or off when power is applied or removed form the Red wire.
Option 2: If the Red (+) wire is applied directly to a power source, install a switch between the Orange wire and ground.
The GSD 21 turns on or off when ground is applied or removed from the Orange wire.
4. When crimping the 3-wire connector, use a standard pair of pliers and make sure the button is fully depressed into the
connector.