EasyManua.ls Logo

GE ASYW09CRAWA - F4;LED1: 8 Flash

GE ASYW09CRAWA
80 pages
Print Icon
To Next Page IconTo Next Page
To Next Page IconTo Next Page
To Previous Page IconTo Previous Page
To Previous Page IconTo Previous Page
Loading...
Troubleshooting
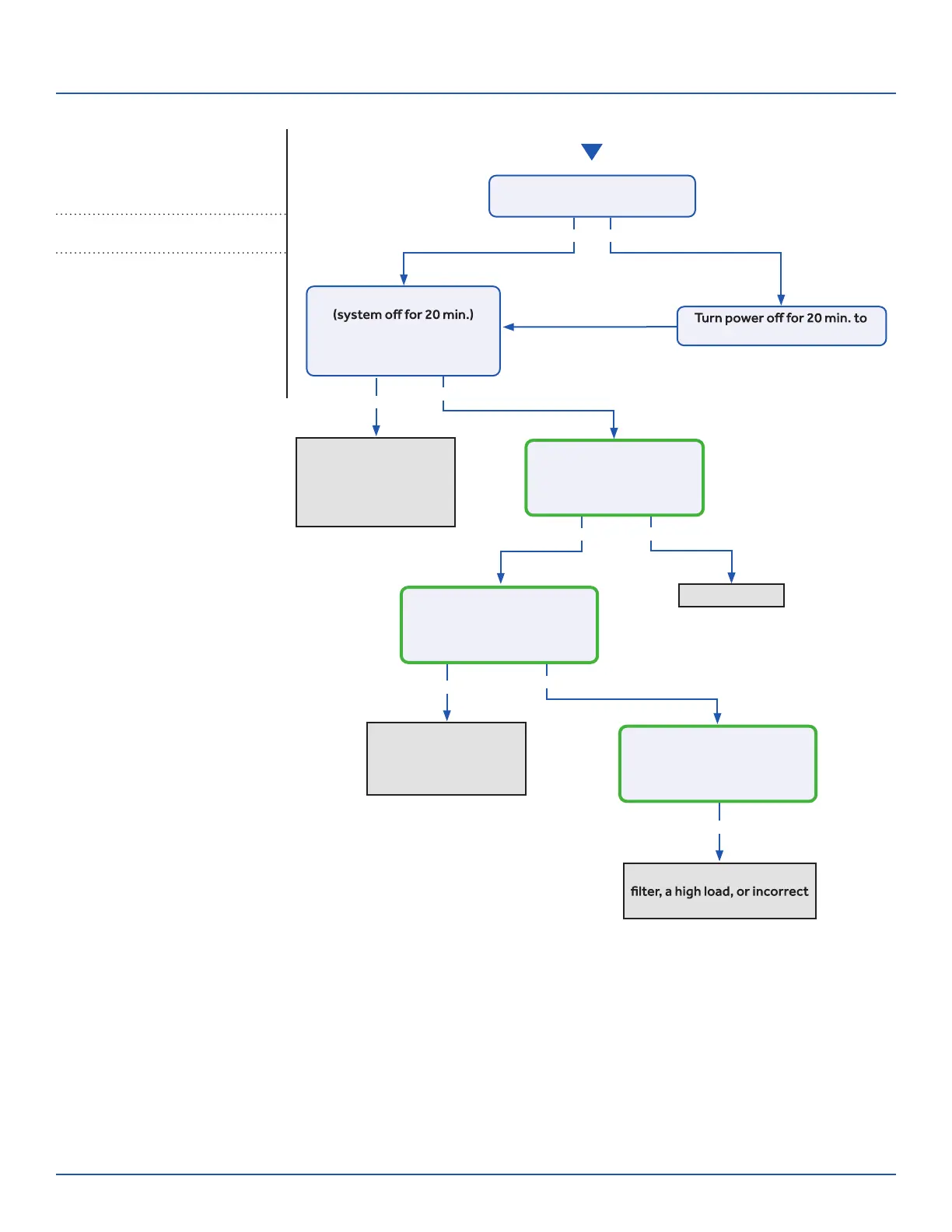
Start
See reverse side for
wiring diagram and
relevant color-coded
test positions.
Yes
Yes
Yes
Yes No
No
No
Yes
No
Recover refrigerant,
remove moisture and
air from system, charge
with fresh refrigerant
to nameplate amount
Check for a fan motor
issue, restricted line
set or EEV, or lack of
refrigerant
Check for a plugged coil or
refrigerant charge
Replace sensor
The discharge line temperature
is below 230°F/110°C?
The discharge sensor
ohmreading matches the
resistance table in the
Service Manual?
With system on, the
discharge sensor climbs to
230°F within a short time, and
the compressor stops?
With system on, the
discharge sensor climbs to
230°F after several minutes,
and the compressor stops?
allow the discharge line to cool
Refrigerant static test
indicates head pressure
converted to temperature is
higher than ambient?
Error Code (Indoor/Outdoor)
F4/LED1: 8 Flash
Overheat Protection For Discharge
Temperature
Complete the “Check This First” Flow
Chart before continuing.
Models:
ERROR CODES and Troubleshooting
PAGE 37
ASYW09CRAWA
ASYW12CRAWA
ASYW18CRDWA
ASYW24CRDWA
ASH109CRAWA
ASH112CRAWA
ASH118CRAWA
ASH124CRAWA

Table of Contents

Related product manuals