EasyManua.ls Logo

GE ASYW09CRAWA - F8;LED1: 9 Flash

GE ASYW09CRAWA
80 pages
Print Icon
To Next Page IconTo Next Page
To Next Page IconTo Next Page
To Previous Page IconTo Previous Page
To Previous Page IconTo Previous Page
Loading...
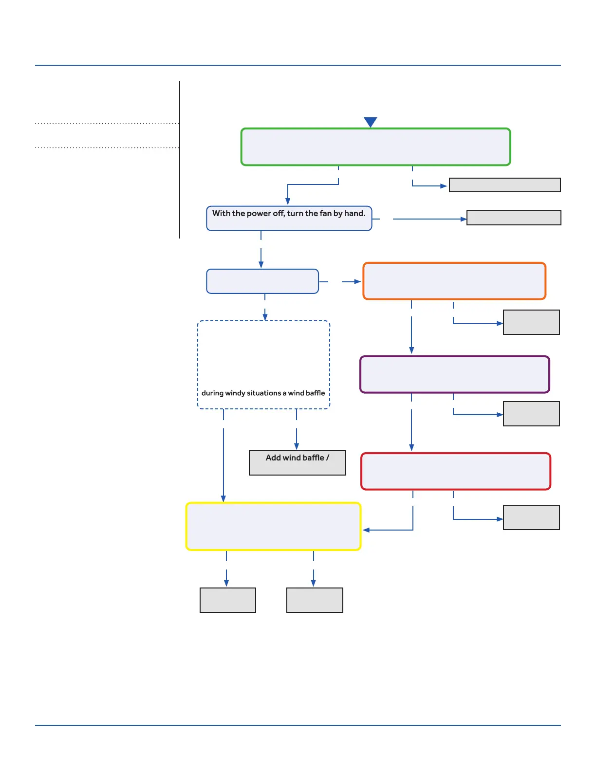
Troubleshooting
See reverse side for
wiring diagram and
relevant color-coded
test positions.
No
Error Code (Indoor/Outdoor)
F8/LED1: 9 Flash
Outdoor DC Fan Motor Fault
Complete the “Check This First” Flow
Chart before continuing.
Models:
Yes
Yes
Yes
Yes
NoYes
No
Yes
No
protection from wind.
Fix incoming power supply
Replace the fan motor
Replace the
fan motor.
Replace the
main board.
Start
Check the incoming voltage.
Is it 208/230VAC (+/- 10%) between L1/L2?
104/115VAC (+/- 10%) from L1 to GROUND and L2 to GROUND?
Does it move / rotate smoothly?
Re-apply power. Does the
fan come on and spin?
Measure DC voltage at fan motor plug
CN21 between the Pin 6 (BLUE) and Pin 3
(BLACK) wire while spinning the fan motor.
Does it generate 2~9VDC?
No
No
No
Replace the
main board.
Replace the
main board.
Replace the
main board.
Measure DC voltage at fan motor plug CN21
between Pin 1 (RED) and Pin 3 (BLACK).
Does it measure 300~380VDC (+/-10%)?
Measure DC voltage at fan motor plug CN21
between Pin 4 (WHITE) and Pin 3 (BLACK).
Does it measure between 13.5-16.5VDC?
Measure DC voltage at fan motor plug CN21
between Pin 5 (YELLOW) and Pin 3 (BLACK).
Does it measure between 2-6VDC?
Before going to the next step, is the
unit in an area susceptible to high
winds? High winds blowing into the
fan may cause added resistance
and subsequently lower fan speeds
enough to cause the unit to fault. If
this is the case the unit only faults
may need to be added.
Not Windy Windy
Yes
ERROR CODES and Troubleshooting
PAGE 41
ASYW09CRAWA
ASYW12CRAWA
ASYW18CRDWA
ASYW24CRDWA
ASH109CRAWA
ASH112CRAWA
ASH118CRAWA
ASH124CRAWA

Table of Contents

Related product manuals