EasyManua.ls Logo

geminox THR 10-100 Series - Page 37

geminox THR 10-100 Series
92 pages
To Next Page IconTo Next Page
To Next Page IconTo Next Page
To Previous Page IconTo Previous Page
To Previous Page IconTo Previous Page
Loading...

,167$//$7,21
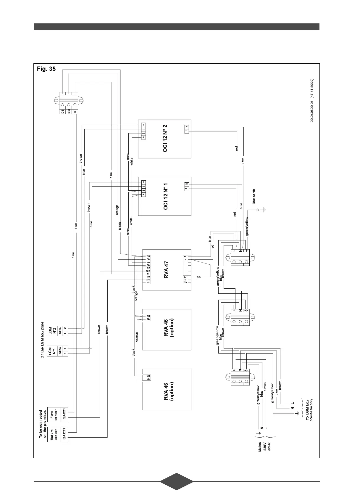
 :LULQJGLDJUDP59$ER[&DVFDGHDQGKHDWLQJFLUFXLWPDQDJHPHQW
2
&
,
1
/
1
0%
'%
$
0'
%
%
0
%
%
+
1
/
)
4
4
5
9
$
2
&
,
1
/
1
4
$
'
6
7
6
7
/
*
0
1
1
/
*
0
)
O
R
Z
V
H
Q
V
R
U
/
1
/
1
1
/
/
1
J
U
H
H
Q
\
H
O
O
R
Z
J
U
H
H
Q
\
H
O
O
R
Z
E
O
X
H
E
O
X
H
E
U
R
Z
Q
E
U
R
Z
Q
J
U
H
H
Q
\
H
O
O
R
Z
E
O
X
H
E
O
X
H
E
O
X
H
U
H
G
U
H
G
U
H
G
UHG
J
U
H
\
E
U
R
Z
Q
E
O
X
H
E
O
X
H
E
U
R
Z
Q
E
U
R
Z
Q
E
U
R
Z
Q
E
O
X
H
E
O
X
H
E
O
X
H
E
O
D
F
N
R
U
D
Q
J
H
J
U
H
H
Q
\
H
O
O
R
Z
J
U
H
H
Q
\
H
O
O
R
Z
E
O
X
H
E
O
X
H
E
U
R
Z
Q
E
U
R
Z
Q
7
R
/
*
0
E
R
[
S
R
Z
H
U
V
X
S
S
O
\
Z
K
L
W
H
Z
K
L
W
H
0%
'%
0%
'%
E
O
D
F
N
E
O
D
F
N
R
U
D
Q
J
H
R
U
D
Q
J
H
5
9
$
5
9
$
R
S
W
L
R
Q
R
S
W
L
R
Q
2
Q
W
K
H
/
*
0
E
R
[
S
O
D
W
H
7
R
E
H
F
R
Q
Q
H
F
W
H
G
R
Q
W
K
H
S
U
H
P
L
V
H
V
'
%
0
%
0
%
R
[
H
D
U
W
K
/
1
9
+
]
0
D
L
Q
V
4
$
'
5
H
W
X
U
Q
V
H
Q
V
R
U
J
U
H
\
)LJ

Related product manuals