EasyManua.ls Logo

Generac Power Systems 8 kW - Appendix; Changing Settings (Edit Menu)

Generac Power Systems 8 kW
121 pages
Print Icon
To Next Page IconTo Next Page
To Next Page IconTo Next Page
To Previous Page IconTo Previous Page
To Previous Page IconTo Previous Page
Loading...
31
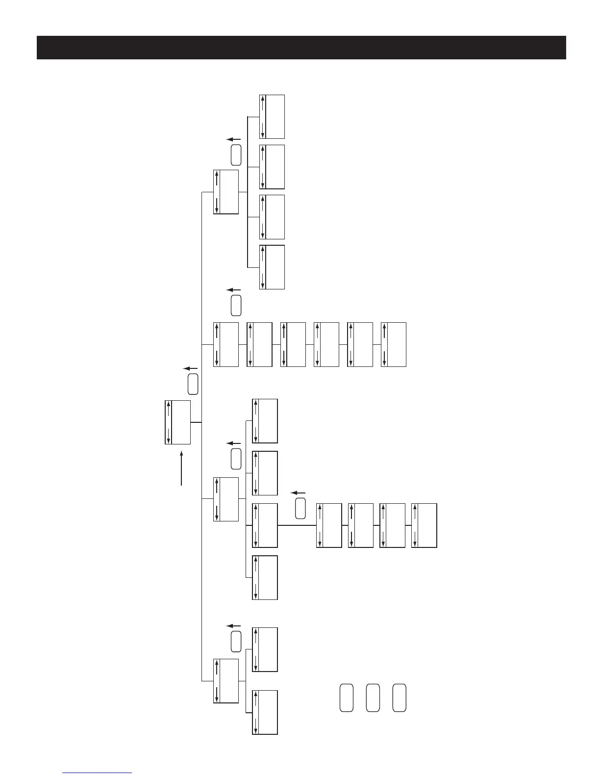
Appendix
MAIN MENU
RUN LOGALARM LOG
HISTORY STATUS
COMMANDSTATE VERSIONSDISPLAY
GENERATOR
FREQUENCY
ENGINE
HOURS
ENGINE
RPM
BATTERY
VOLTAGE
DEBUG
INPUTS OUTPUTS DISPLAYS
EDIT
CONTRAST
LANGUAGE
TIME/DATE
EXERCISE
TIME/SPEED
ESC
Press the “ESCAPE” key
to jump back up through
the menu levels.
+ / -
Use the “+/-” key
to navigate through
the menu.
ENTER
Use the “ENTER” key
to select items or
enter data.
ESC
ESC
ESC
ESC
ESC ESC
Password is entered
on this page.
RESET
MAINTENANCE
QT TEST

Table of Contents