EasyManua.ls Logo

Generac Power Systems Centurion 004692-0 - Section 7 - Electrical Data

Generac Power Systems Centurion 004692-0
44 pages
Print Icon
To Next Page IconTo Next Page
To Next Page IconTo Next Page
To Previous Page IconTo Previous Page
To Previous Page IconTo Previous Page
Loading...
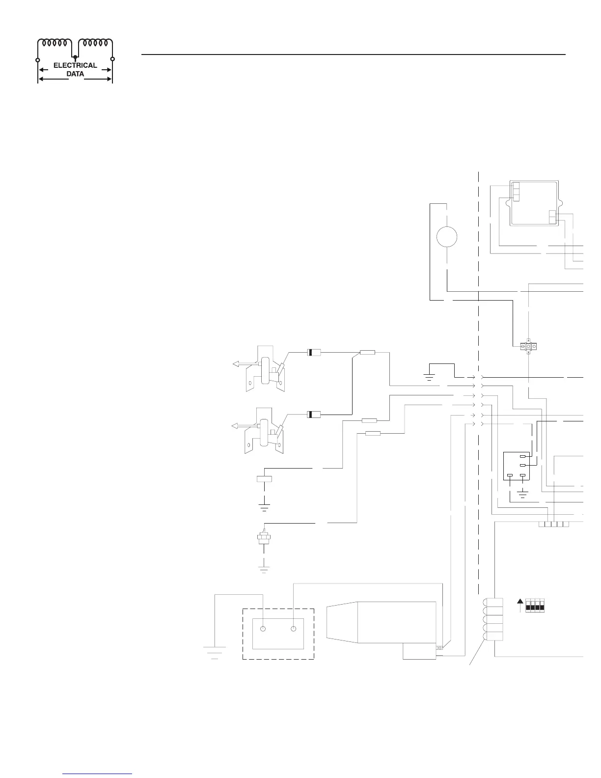
BATTERY
CUSTOMER SUPPLIED
12V
HTO
BLACK
86
LOP
85
IM2
1 - 20 Vac Sense Transformer
L.E.D - ALARM INDICATORS
3 - 50 Hz Operation
2 - Remote Not Auto
4 - SPARE
86
RED
SM
IC
PRINTED CIRCUIT BOARD
ON - INDICATES
321
ON
DSW
4
CONTROL
J2
J1
85
56
12 435
18
351
86
14
ENGINE WIRING
ICT - INTERCONNECTION TERMINALS
TX - TRANSFORMER, 16 Vac 56 VA & 16 Vac 1 VA (DUAL SEC.)
TB - INSULATED TERMINAL BLOCK
SM - STARTER MOTOR
SW2 - SET EXERCISE SWITCH
SW1 - AUTO / OFF / MANUAL SWITCH
SP1, SP2 - SPARK PLUGS
LOP - LOW OIL PRESSURE SWITCH
IM2 - IGNITION MODULE, CYLINDER #2
IM1 - IGNITION MODULE, CYLINDER #1
SP2
SP1
D
IM1
D
IC - INLINE CONNECTOR
DSW - PCB MOUNTED DIP SWITCH
D - DIODE
HTO - HIGH OIL TEMPERATURE SWITCH
GRD - CONTROL PANEL GROUND
F1 - FUSE 15 AMP
FS - FUEL SOLENOID
CB2 - CIRCUIT BREAKER, ALTERNATOR EXCITATION
CB1 - MAIN OUTPUT BREAKER
BA - BRUSH ASSEMBLY
DIAGRAM KEY
IC
IC
13
86
85
18
14
14
TB
0
13A
FS
14
0
CHARGER
BATTERY
225B
224B
14
BCR - BATTERY CHARGE RELAY
16
13
16
0
0
C1
1
2
3
4
5
6
0
0
F2 - FUSE 5 AMP
SC
0
0
SC - STARTER CONTACTOR
AB
SCR
13
13
16
56
0
SCR - STARTER CONTACTOR RELAY
-
-
+
+
2
1
3
1
2
9
BA
7
6
31
4
24 Generac
®
Power Systems, Inc.
Section 7 Electrical Data
Air-cooled 8.5 kW Generator
Wiring Diagram - Drawing No. 0D8500

Table of Contents

Related product manuals