EasyManua.ls Logo

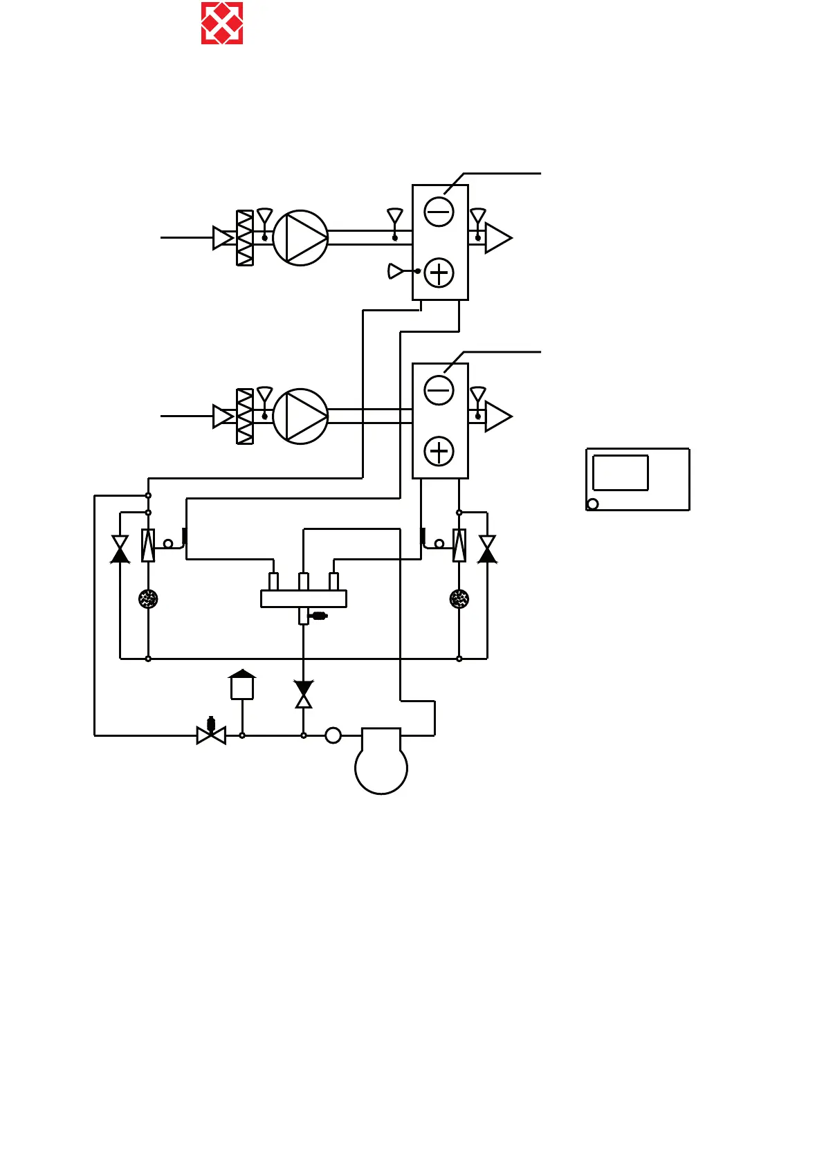
Genvex Optima 300 - 8 Flow diagram - GE Mini; Midi - C; 8.1 Mini;Midi;C Flow Diagram

Default Icon
18 pages
Print Icon
To Next Page IconTo Next Page
To Next Page IconTo Next Page
To Previous Page IconTo Previous Page
To Previous Page IconTo Previous Page
Loading...
50 - Tekniske ændringer forbeholdes - Technische Änderungen vorbehalten - Subject to Technical Modications - 830209G/160228
Optima 300
8. Flow diagram - GE Mini / Midi - C
High pressure
switch
MA4
Compressor
Controller panel
MA7
HP
Supply air
Exhaust air
T2
T3
Fresh air
Evaporator (cooling coil)
T4T5
T6
Condenser (heating coil)
T1
T7
Extract Air
ENGLISH

Related product manuals